HOME   LIST
‹–   –›

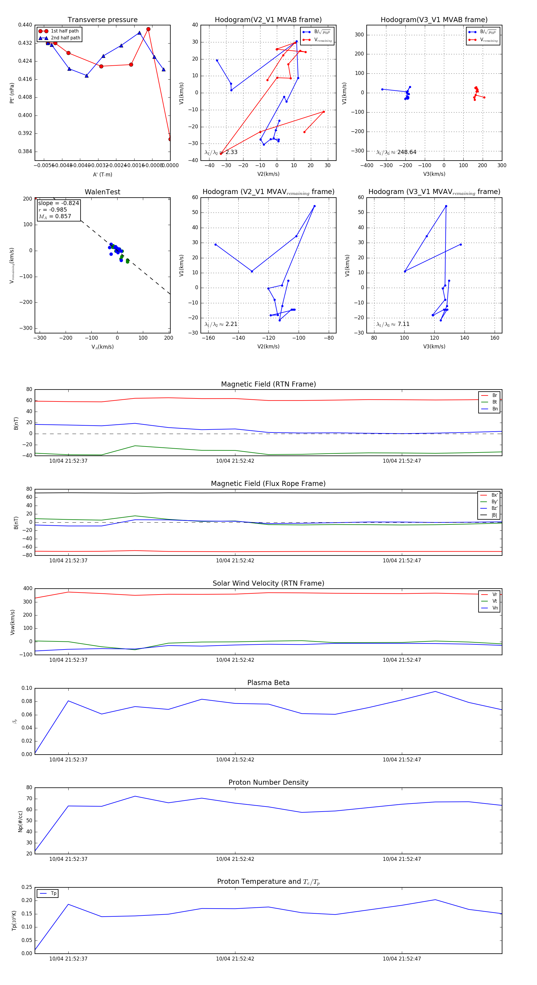
Flux Rope in 2024

Flux Rope Event 2024-10-04 21:52:36 ~ 2024-10-04 21:52:50 (15 seconds)


plot