HOME   LIST
‹–   –›

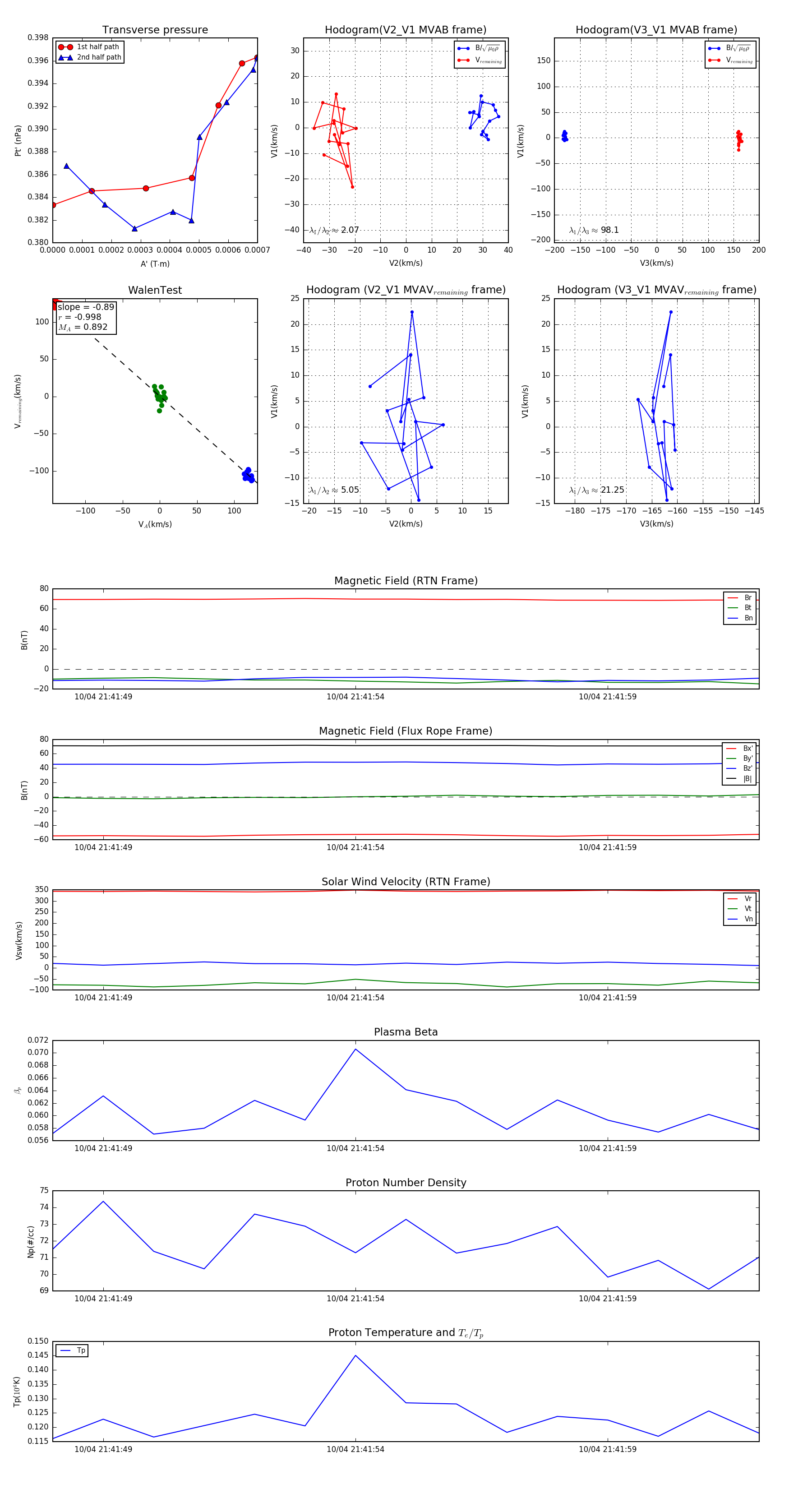
Flux Rope in 2024

Flux Rope Event 2024-10-04 21:41:48 ~ 2024-10-04 21:42:02 (15 seconds)


plot