HOME   LIST
‹–   –›

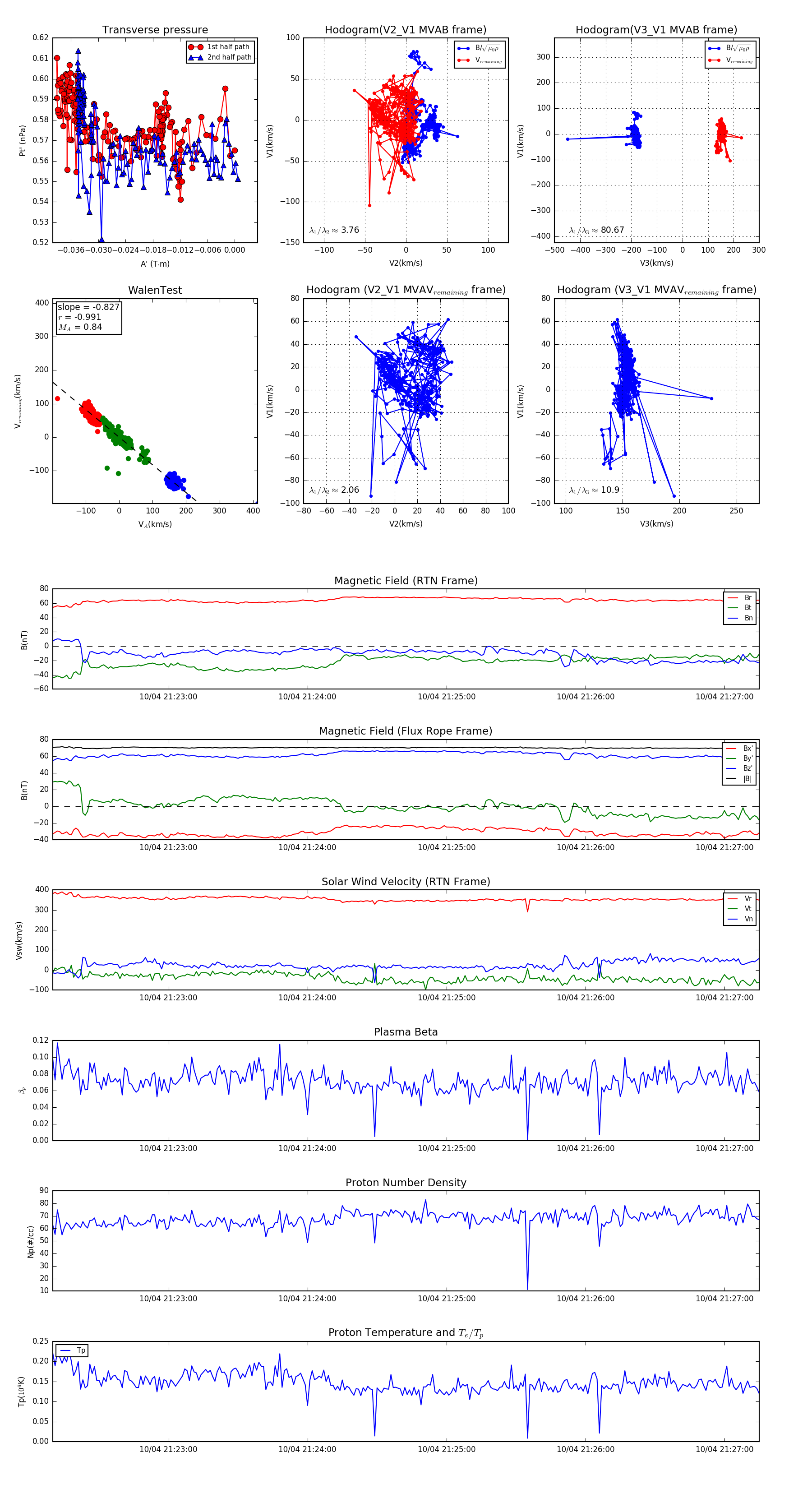
Flux Rope in 2024

Flux Rope Event 2024-10-04 21:22:10 ~ 2024-10-04 21:27:15 (306 seconds)


plot