HOME   LIST
‹–   –›

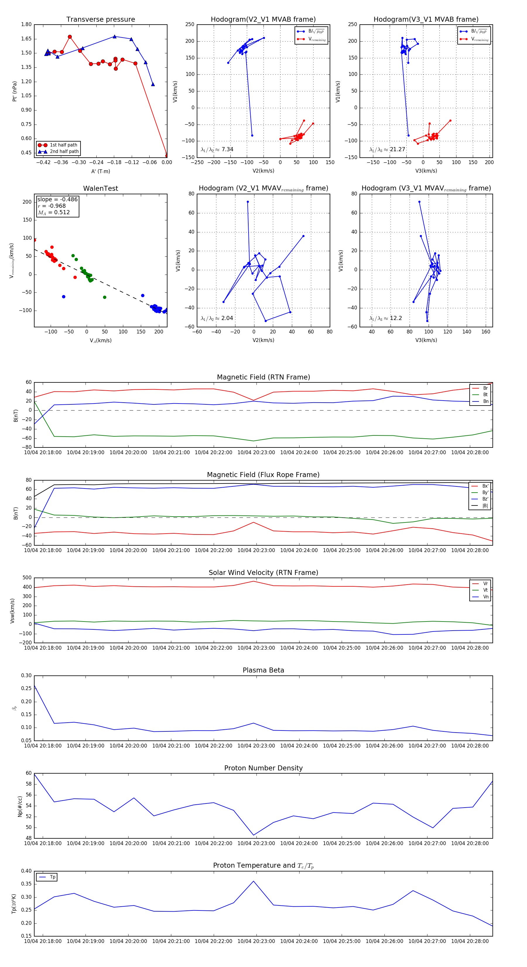
Flux Rope in 2024

Flux Rope Event 2024-10-04 20:17:48 ~ 2024-10-04 20:28:32 (645 seconds)


plot