HOME   LIST
‹–   –›

Flux Rope in 2024

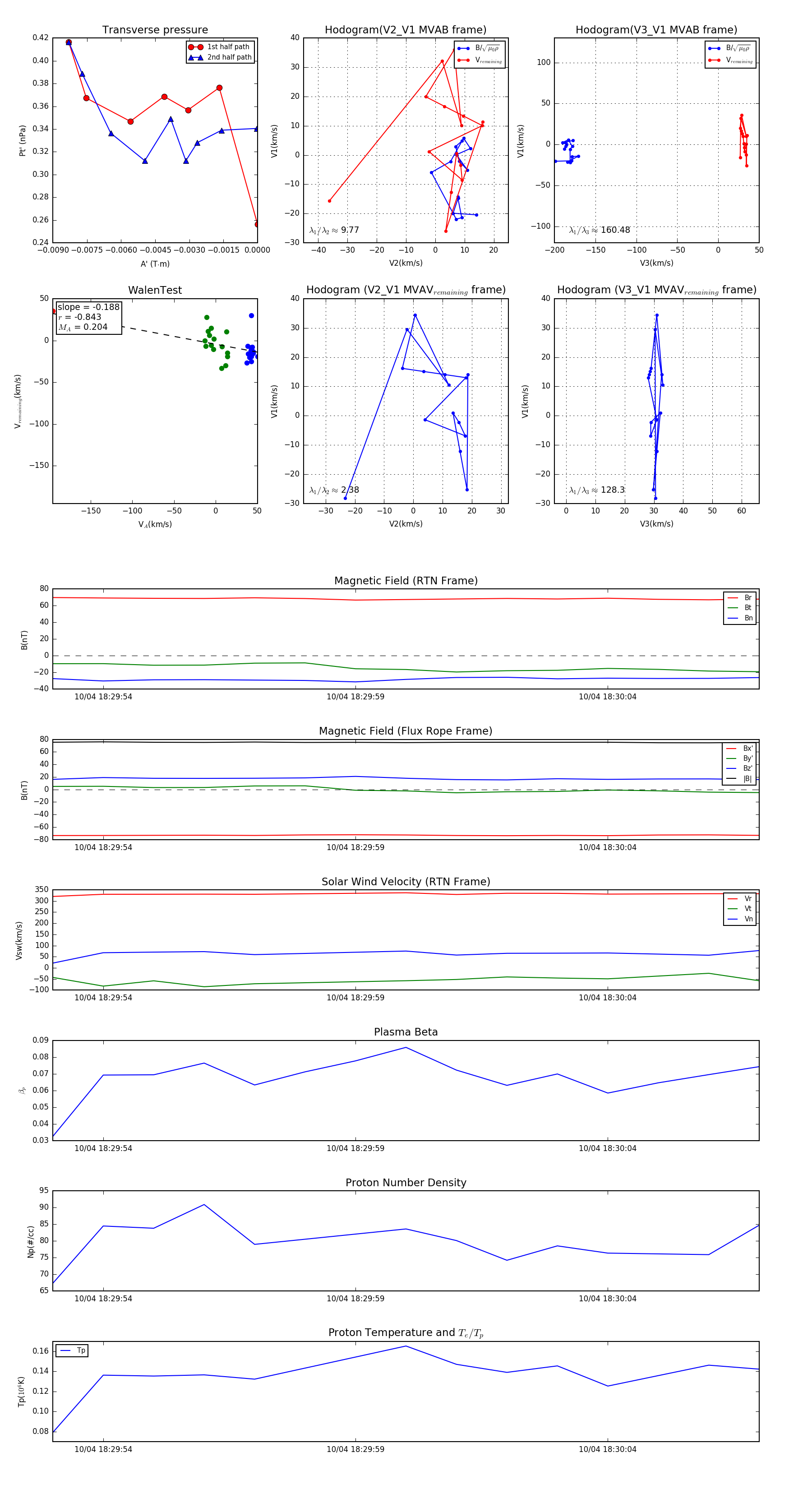
Flux Rope Event 2024-10-04 18:29:53 ~ 2024-10-04 18:30:07 (15 seconds)


plot