HOME   LIST
‹–   –›

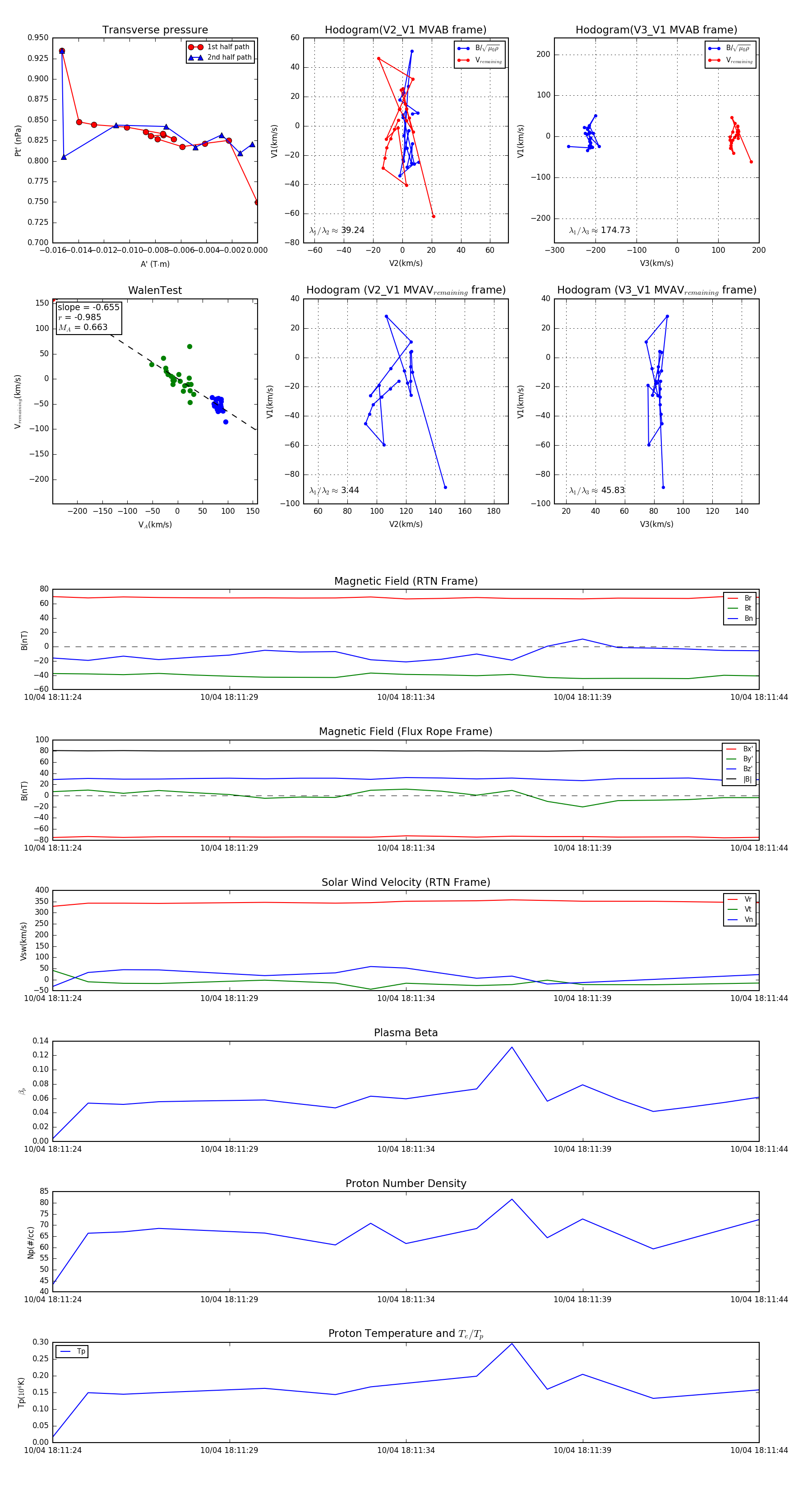
Flux Rope in 2024

Flux Rope Event 2024-10-04 18:11:24 ~ 2024-10-04 18:11:44 (21 seconds)


plot