HOME   LIST
‹–   –›

Flux Rope in 2024

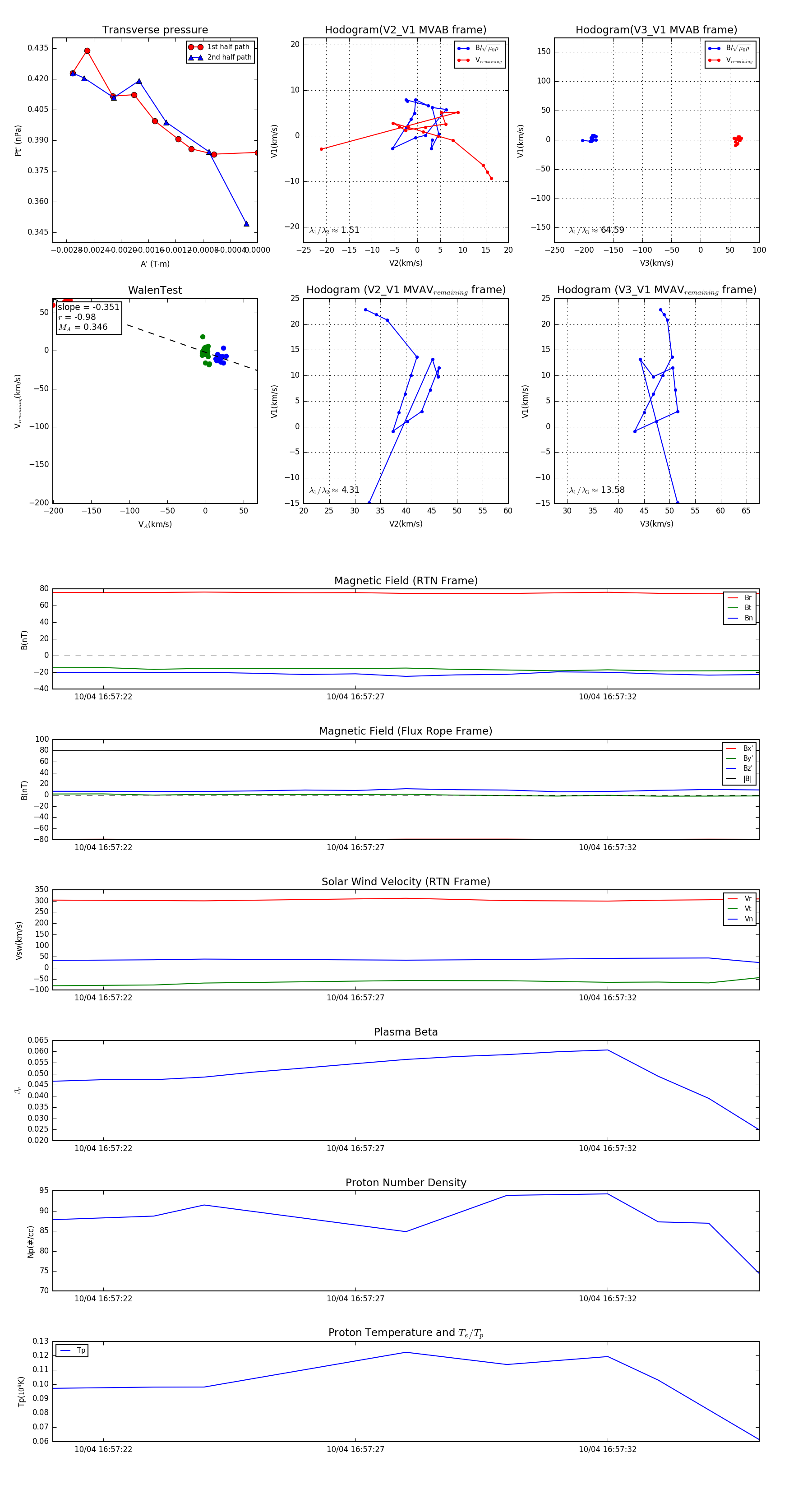
Flux Rope Event 2024-10-04 16:57:21 ~ 2024-10-04 16:57:35 (15 seconds)


plot