HOME   LIST
‹–   –›

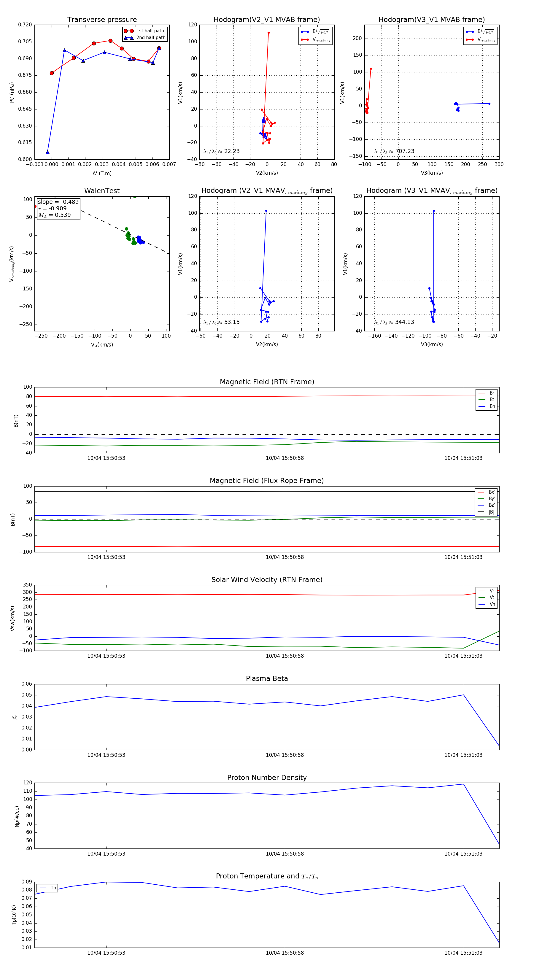
Flux Rope in 2024

Flux Rope Event 2024-10-04 15:50:51 ~ 2024-10-04 15:51:04 (14 seconds)


plot