HOME   LIST
‹–   –›

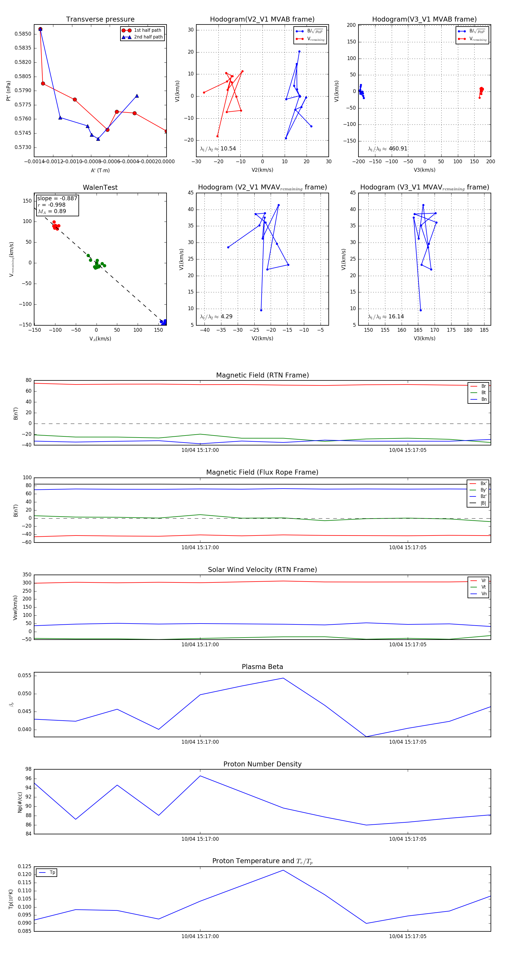
Flux Rope in 2024

Flux Rope Event 2024-10-04 15:16:56 ~ 2024-10-04 15:17:07 (12 seconds)


plot