HOME   LIST
‹–   –›

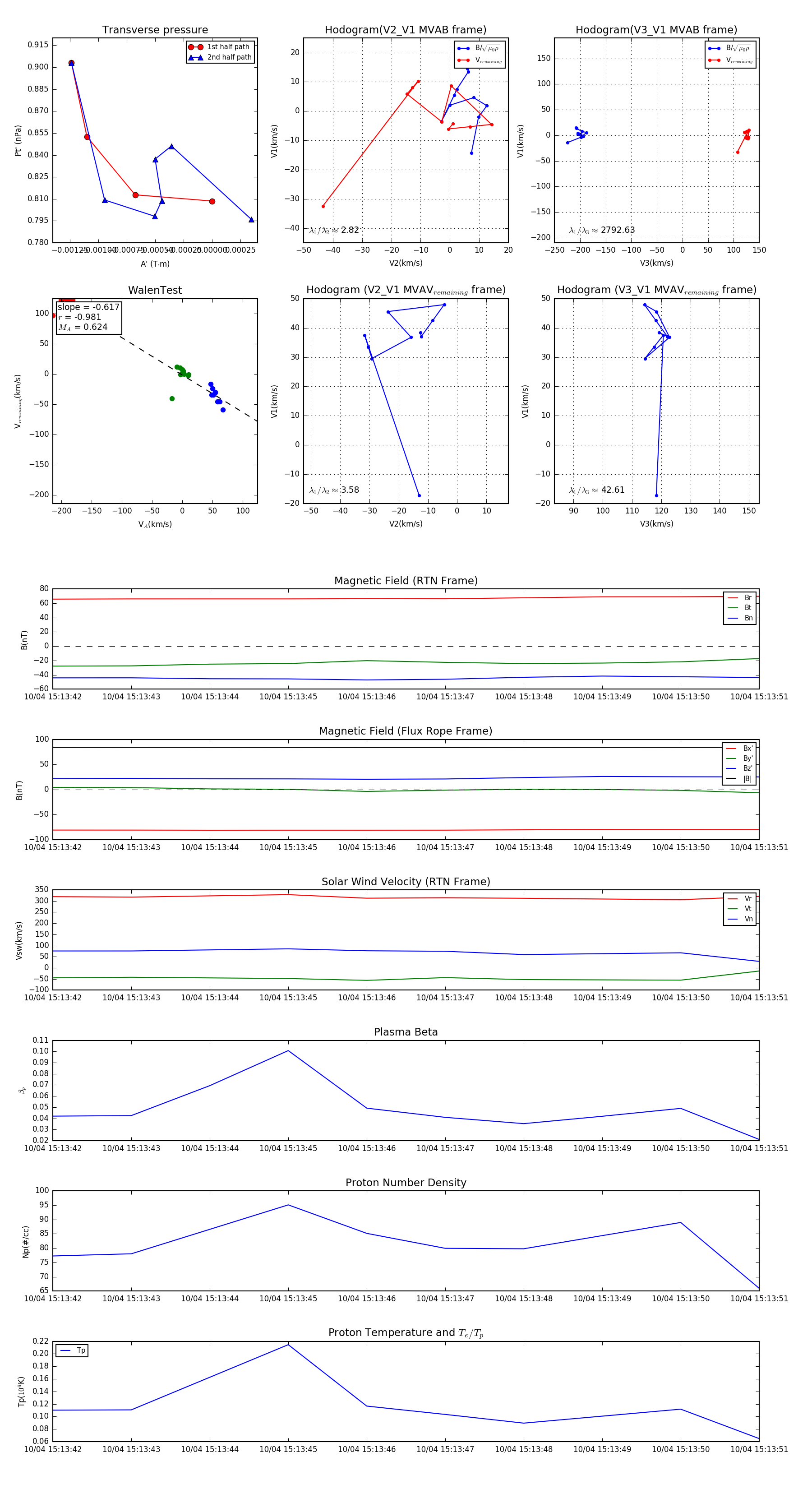
Flux Rope in 2024

Flux Rope Event 2024-10-04 15:13:42 ~ 2024-10-04 15:13:51 (10 seconds)


plot