HOME   LIST
‹–   –›

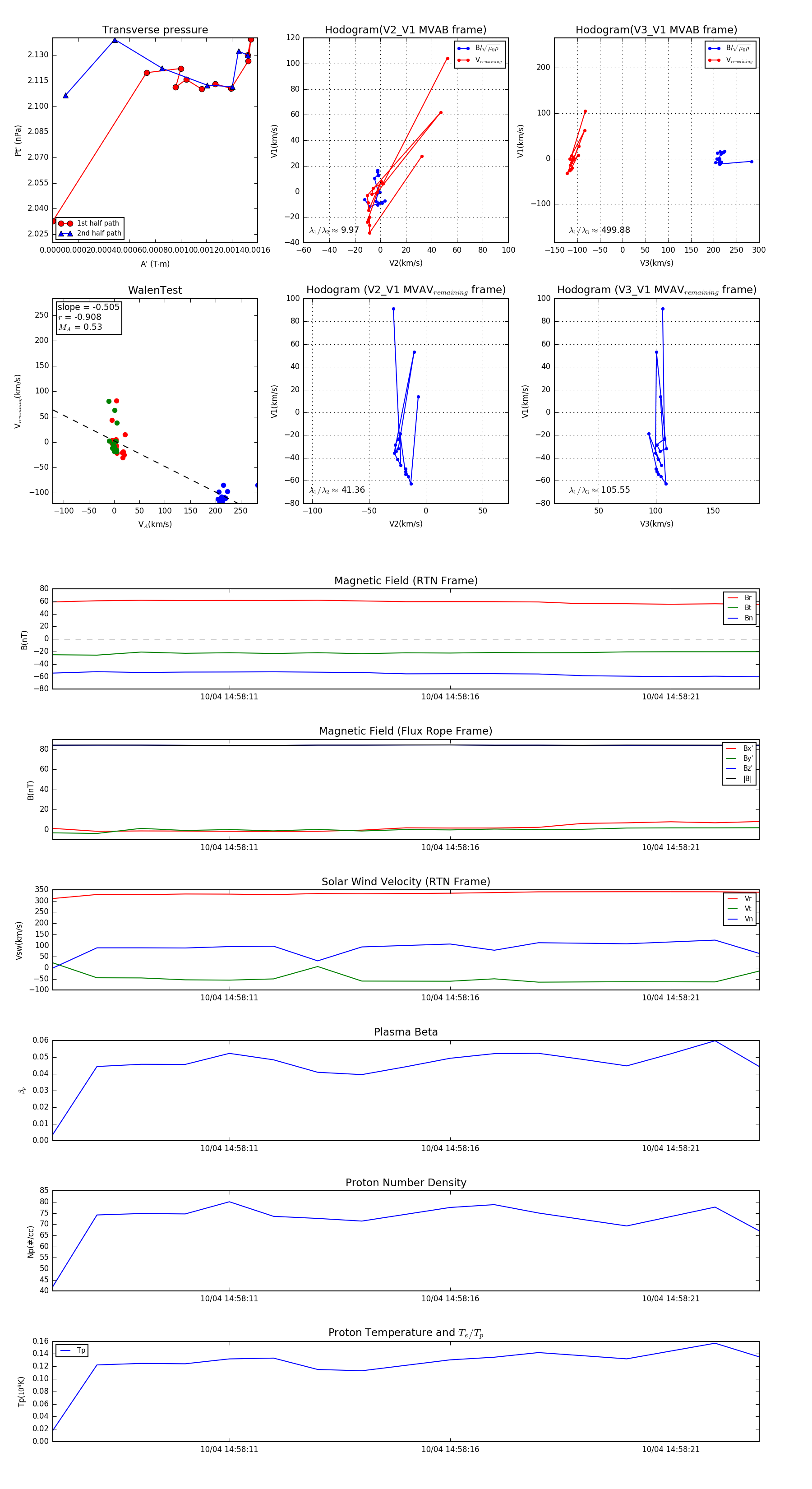
Flux Rope in 2024

Flux Rope Event 2024-10-04 14:58:07 ~ 2024-10-04 14:58:23 (17 seconds)


plot