HOME   LIST
‹–   –›

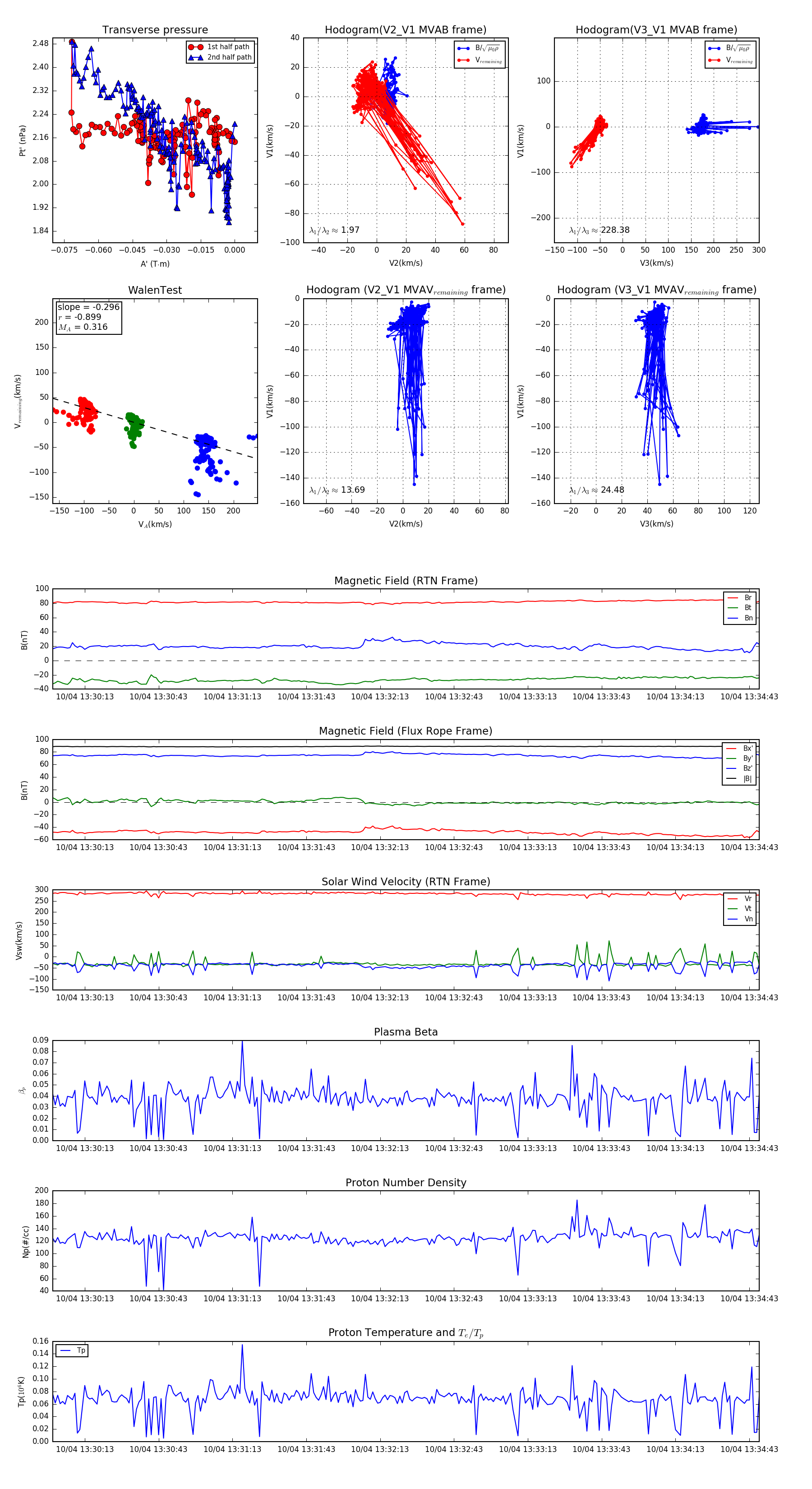
Flux Rope in 2024

Flux Rope Event 2024-10-04 13:30:00 ~ 2024-10-04 13:34:47 (288 seconds)


plot