HOME   LIST
‹–   –›

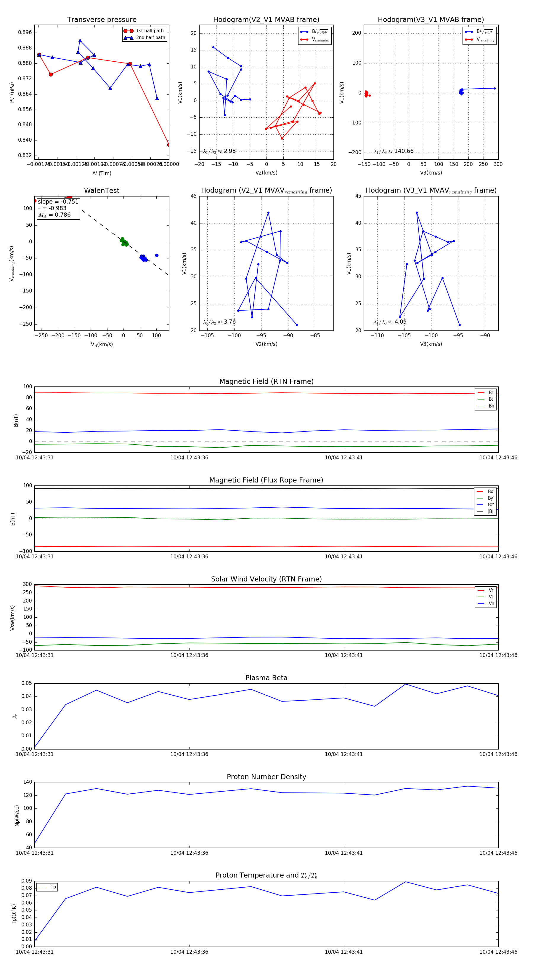
Flux Rope in 2024

Flux Rope Event 2024-10-04 12:43:31 ~ 2024-10-04 12:43:46 (16 seconds)


plot