HOME   LIST
‹–   –›

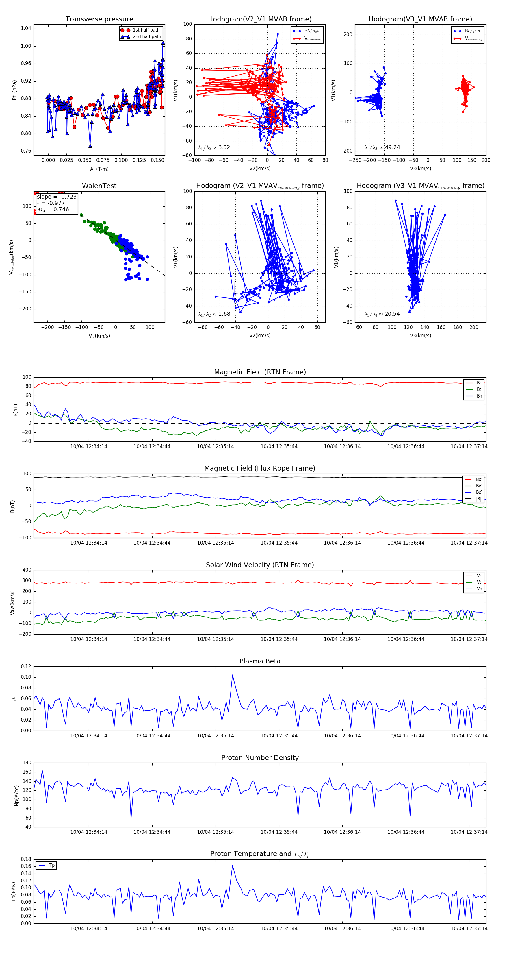
Flux Rope in 2024

Flux Rope Event 2024-10-04 12:33:48 ~ 2024-10-04 12:37:22 (215 seconds)


plot