HOME   LIST
‹–   –›

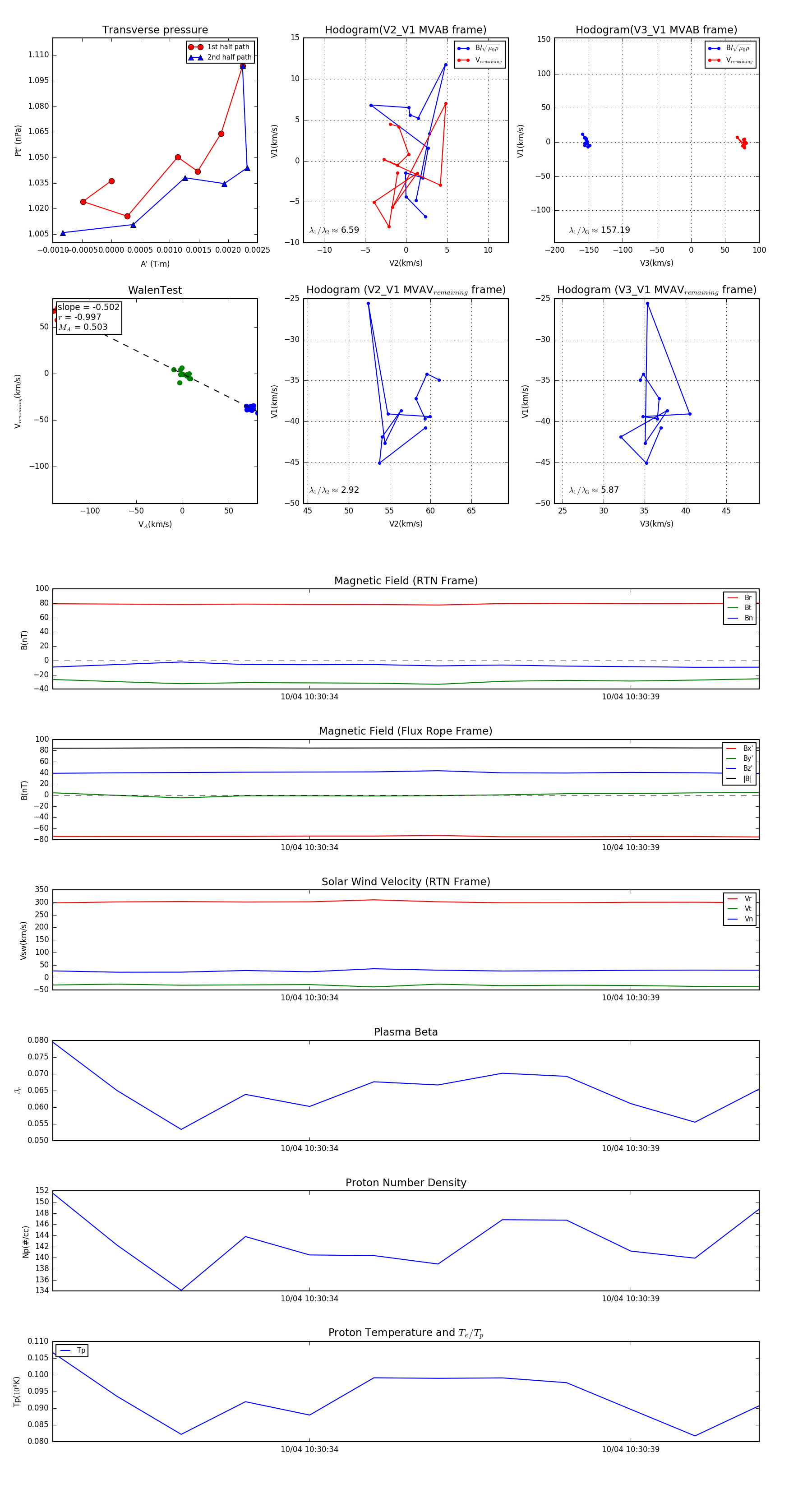
Flux Rope in 2024

Flux Rope Event 2024-10-04 10:30:30 ~ 2024-10-04 10:30:41 (12 seconds)


plot