HOME   LIST
‹–   –›

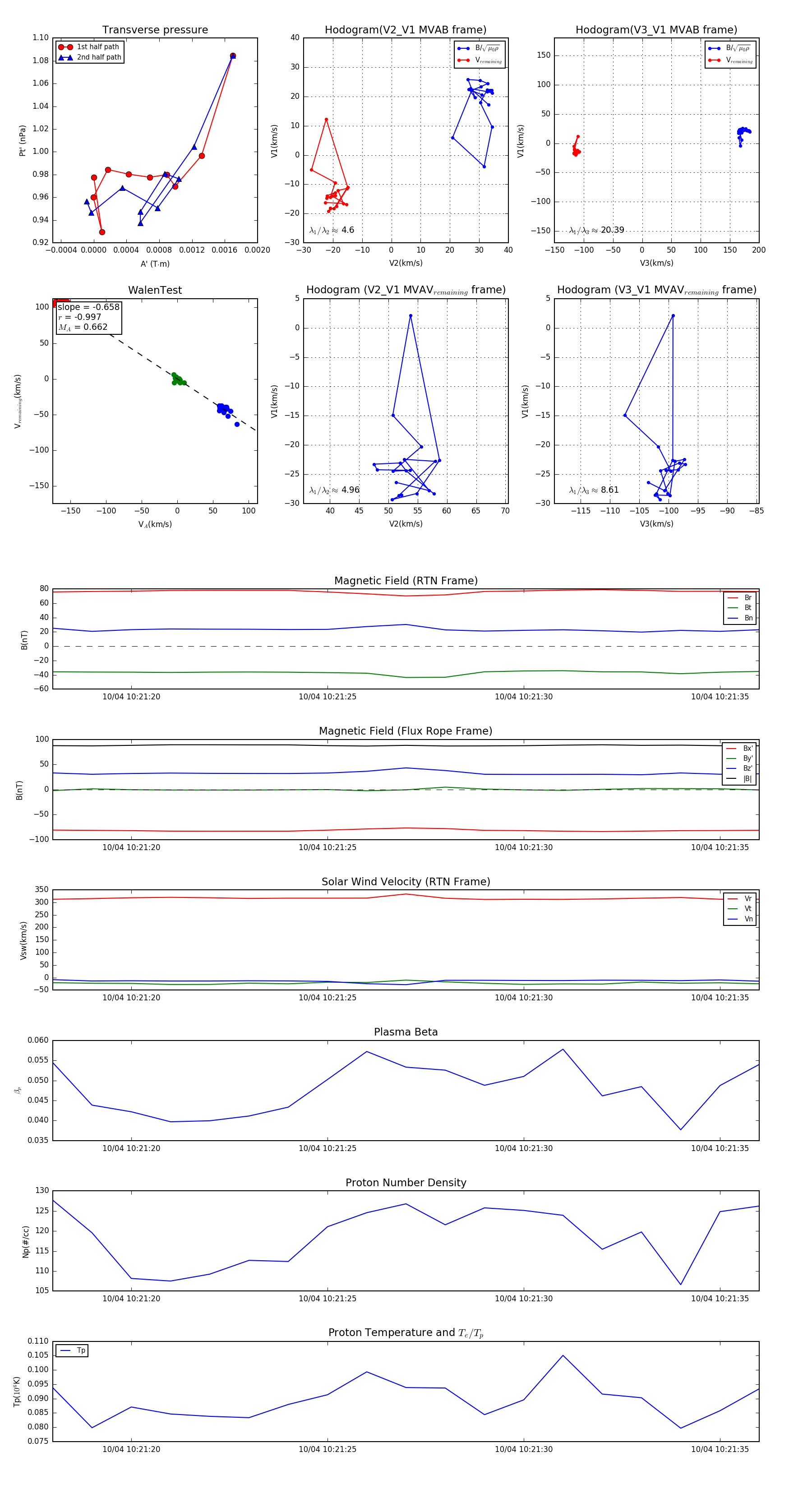
Flux Rope in 2024

Flux Rope Event 2024-10-04 10:21:18 ~ 2024-10-04 10:21:36 (19 seconds)


plot