HOME   LIST
‹–   –›

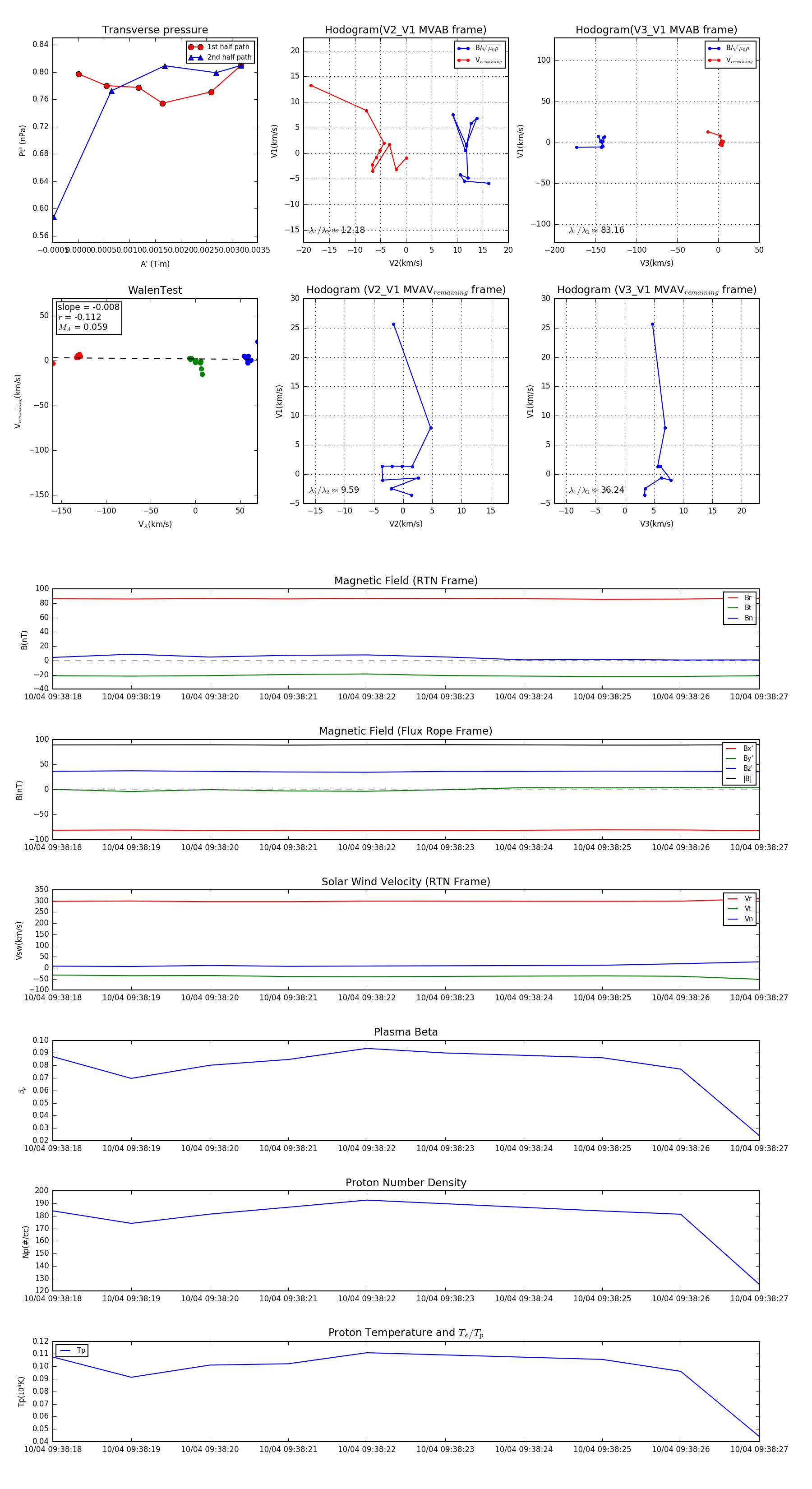
Flux Rope in 2024

Flux Rope Event 2024-10-04 09:38:18 ~ 2024-10-04 09:38:27 (10 seconds)


plot