HOME   LIST
‹–   –›

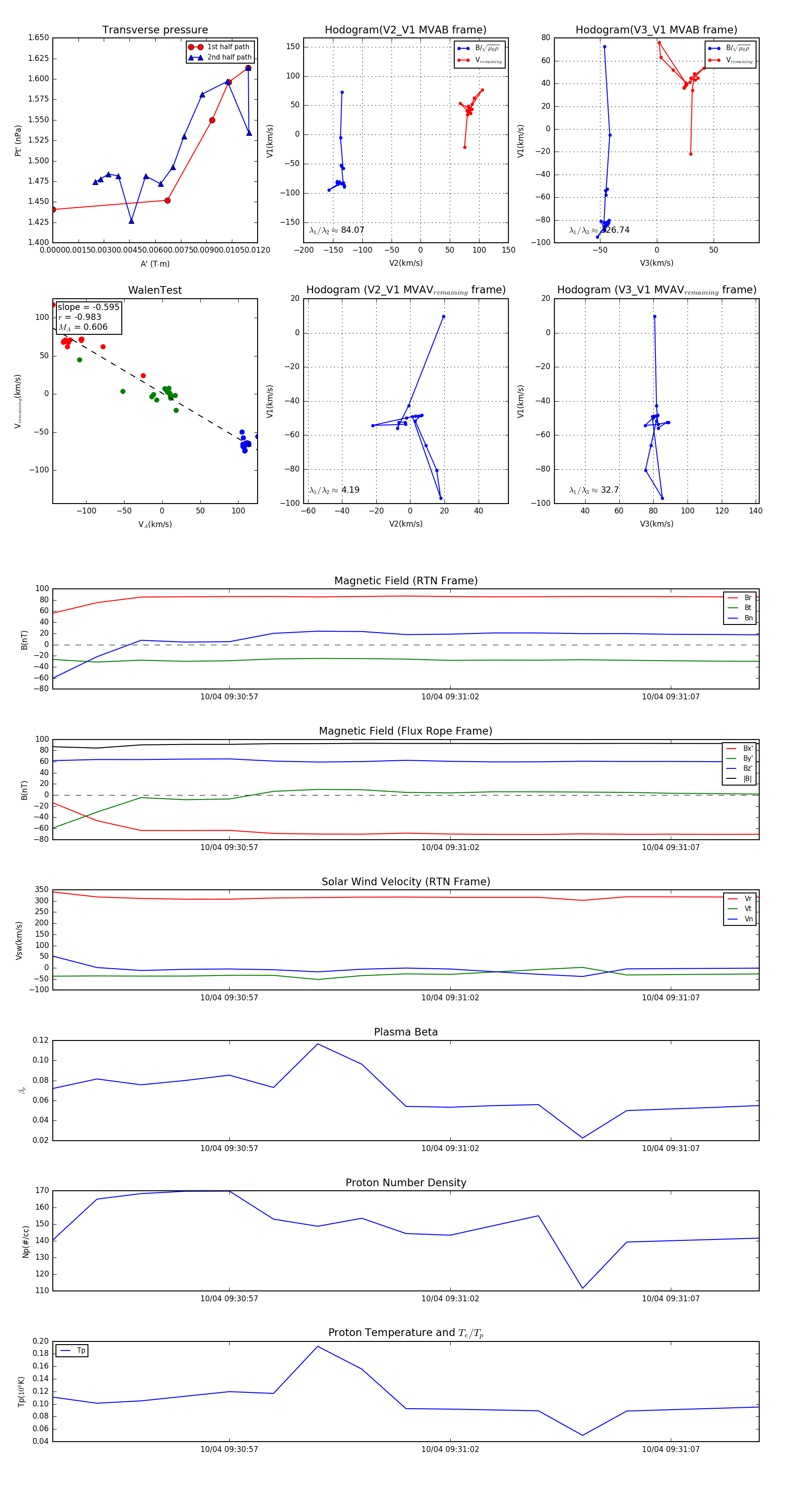
Flux Rope in 2024

Flux Rope Event 2024-10-04 09:30:53 ~ 2024-10-04 09:31:09 (17 seconds)


plot