HOME   LIST
‹–   –›

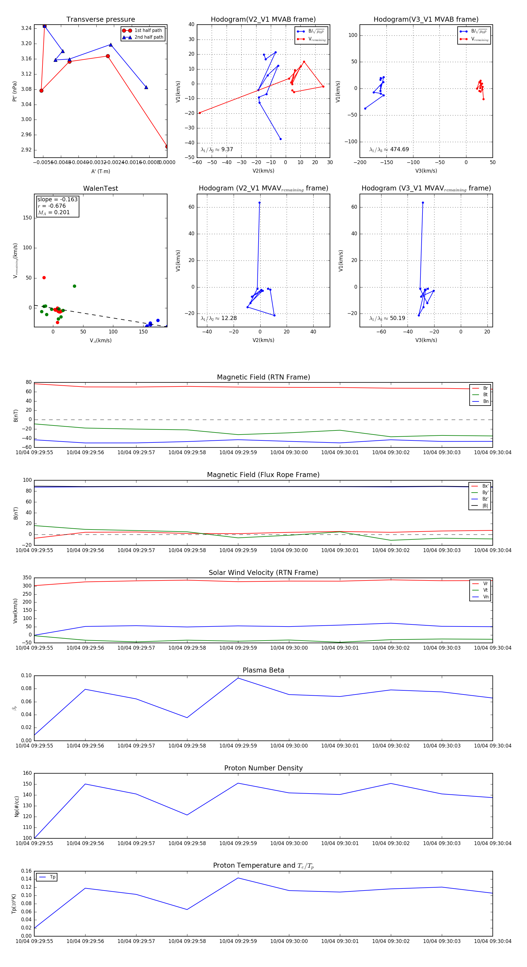
Flux Rope in 2024

Flux Rope Event 2024-10-04 09:29:55 ~ 2024-10-04 09:30:04 (10 seconds)


plot