HOME   LIST
‹–   –›

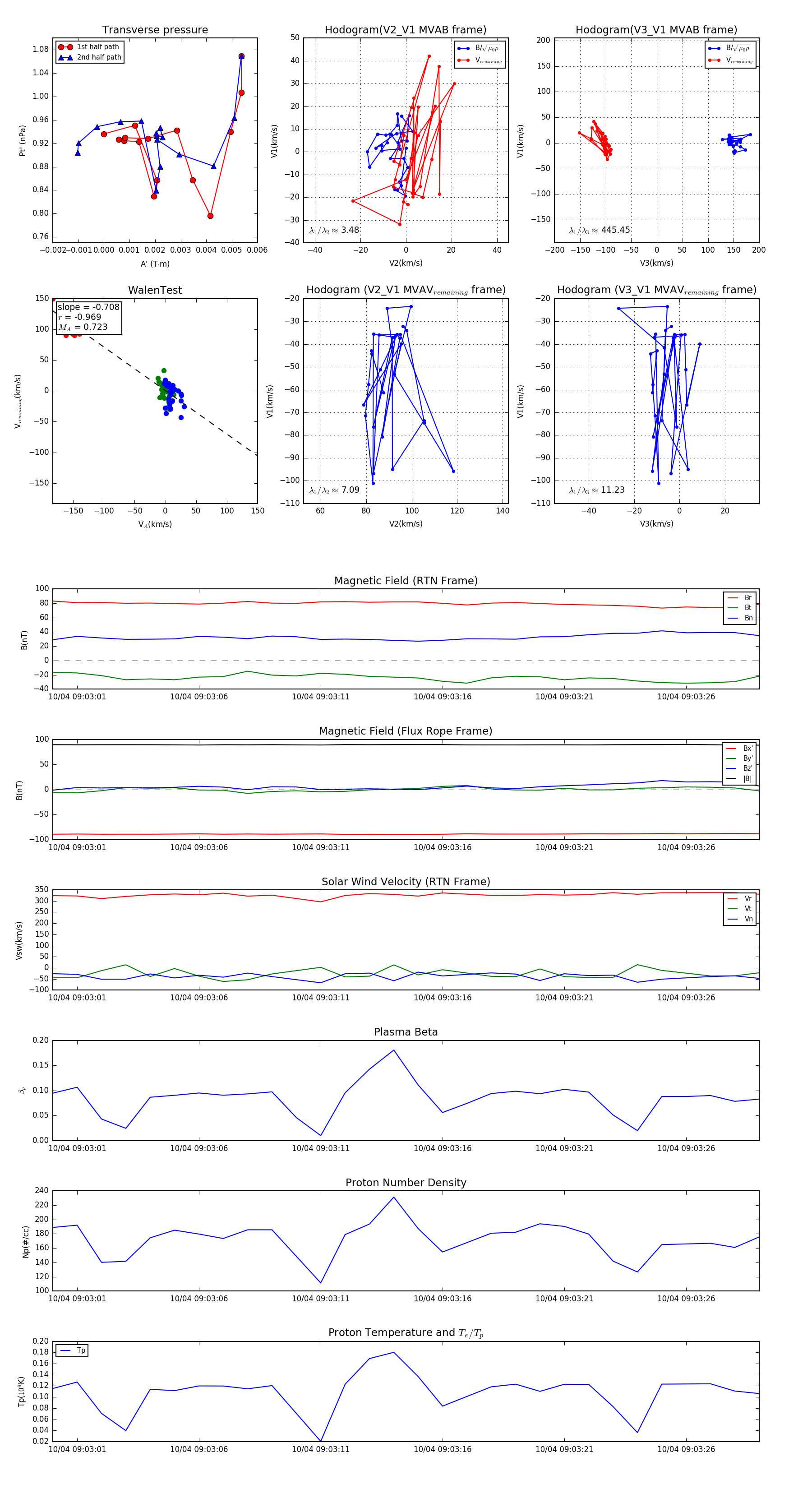
Flux Rope in 2024

Flux Rope Event 2024-10-04 09:03:00 ~ 2024-10-04 09:03:29 (30 seconds)


plot