HOME   LIST
‹–   –›

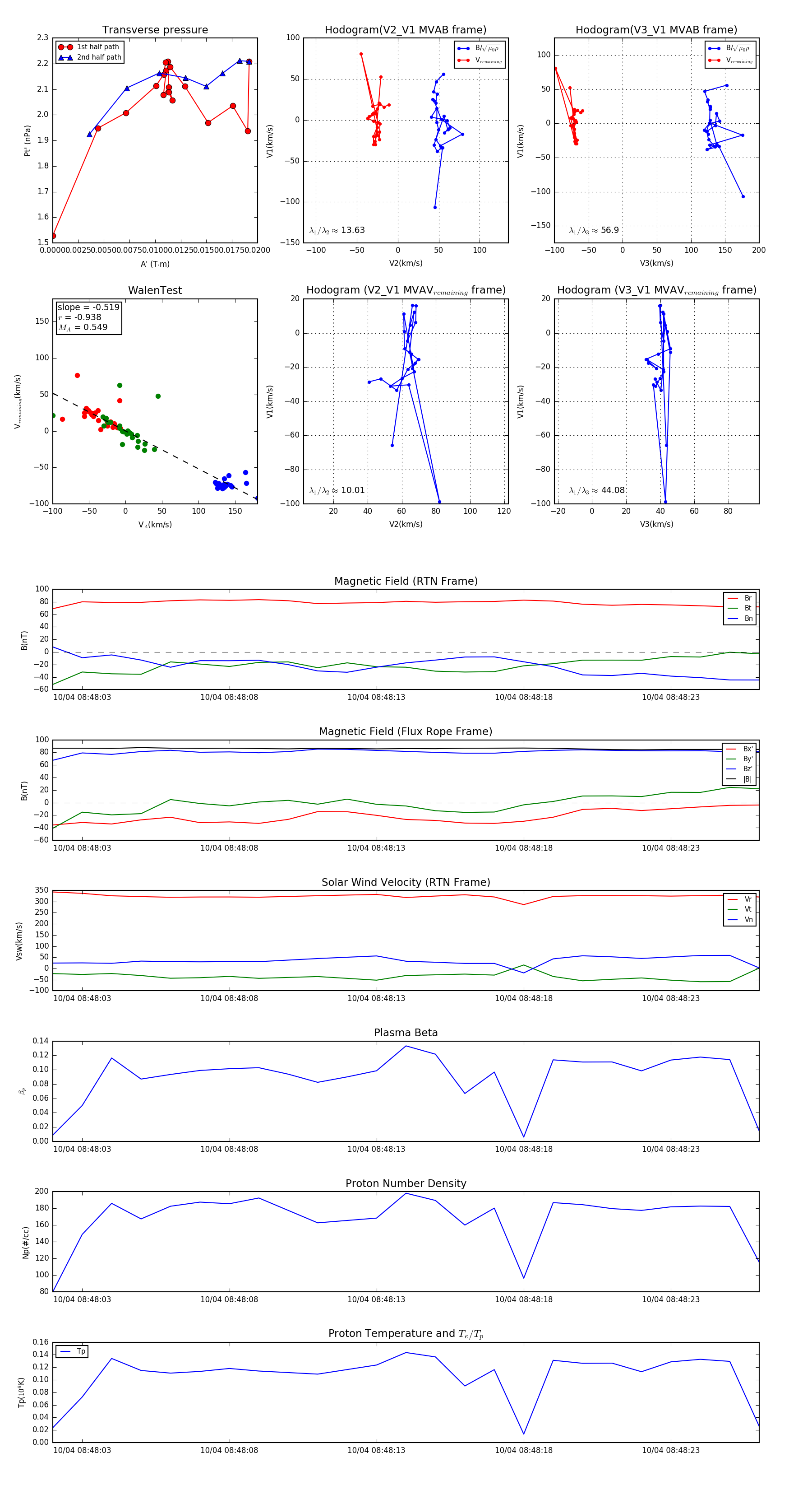
Flux Rope in 2024

Flux Rope Event 2024-10-04 08:48:02 ~ 2024-10-04 08:48:26 (25 seconds)


plot