HOME   LIST
‹–   –›

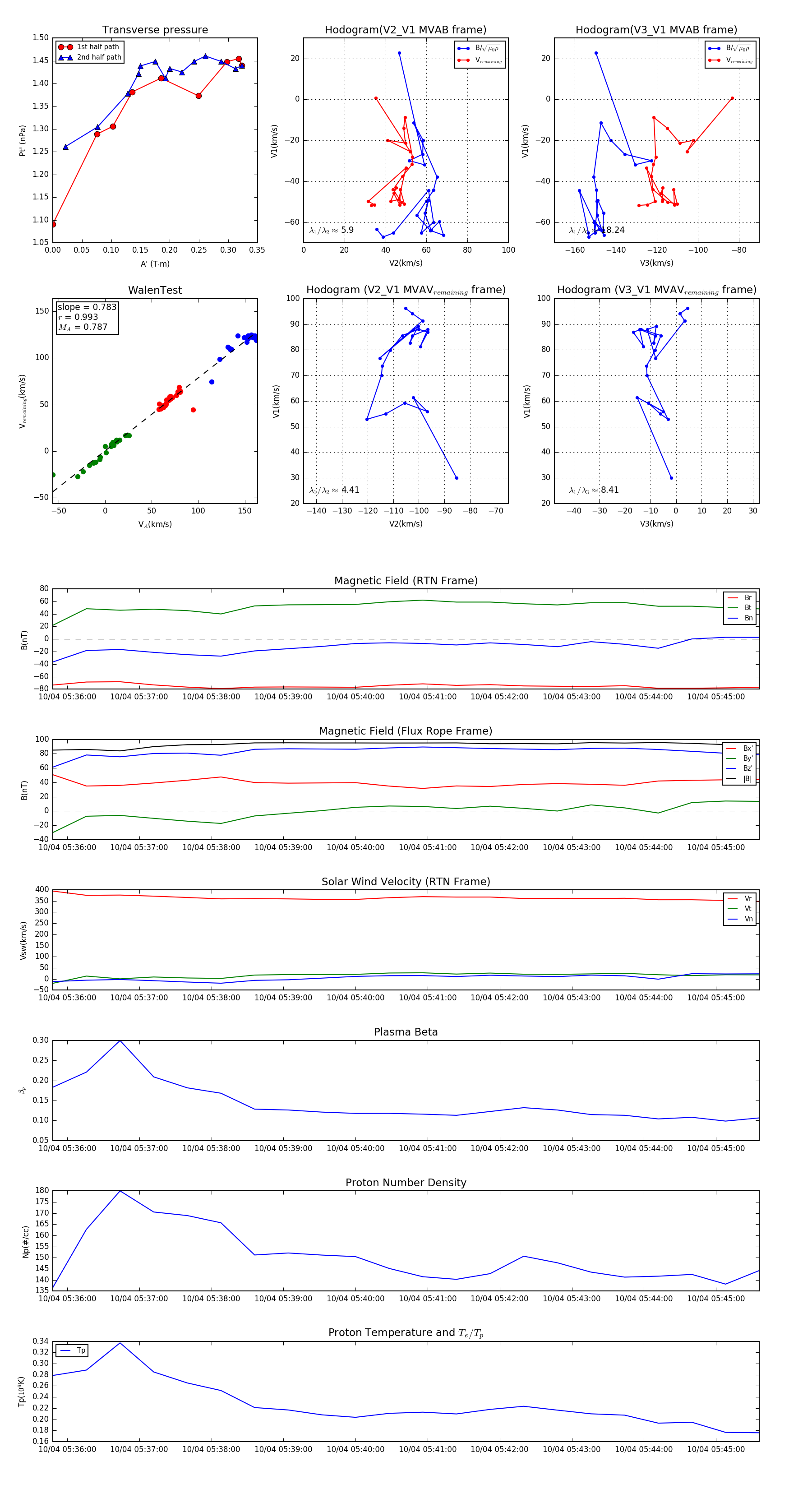
Flux Rope in 2024

Flux Rope Event 2024-10-04 05:35:48 ~ 2024-10-04 05:45:36 (589 seconds)


plot