HOME   LIST
‹–   –›

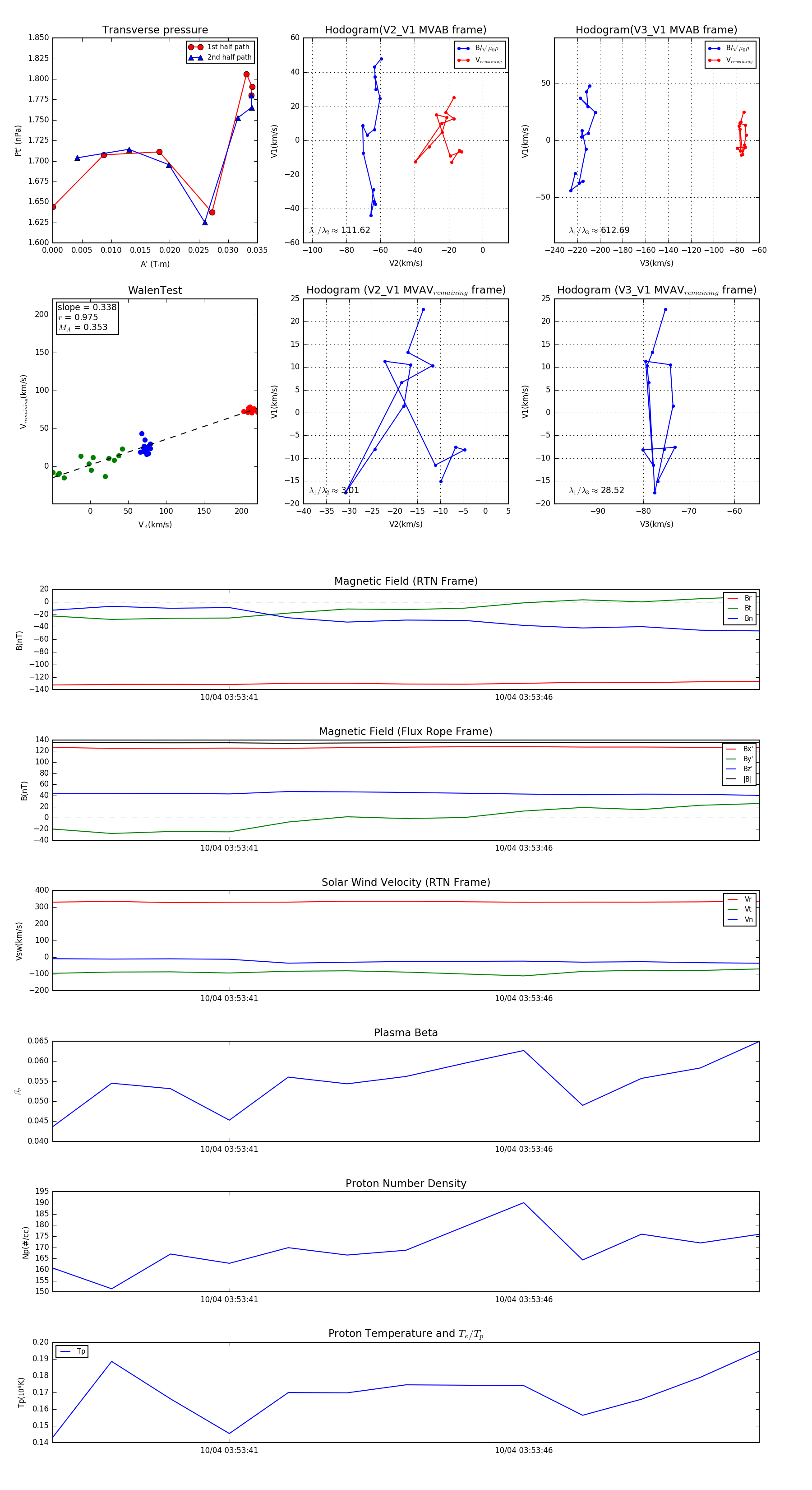
Flux Rope in 2024

Flux Rope Event 2024-10-04 03:53:38 ~ 2024-10-04 03:53:50 (13 seconds)


plot