HOME   LIST
‹–   –›

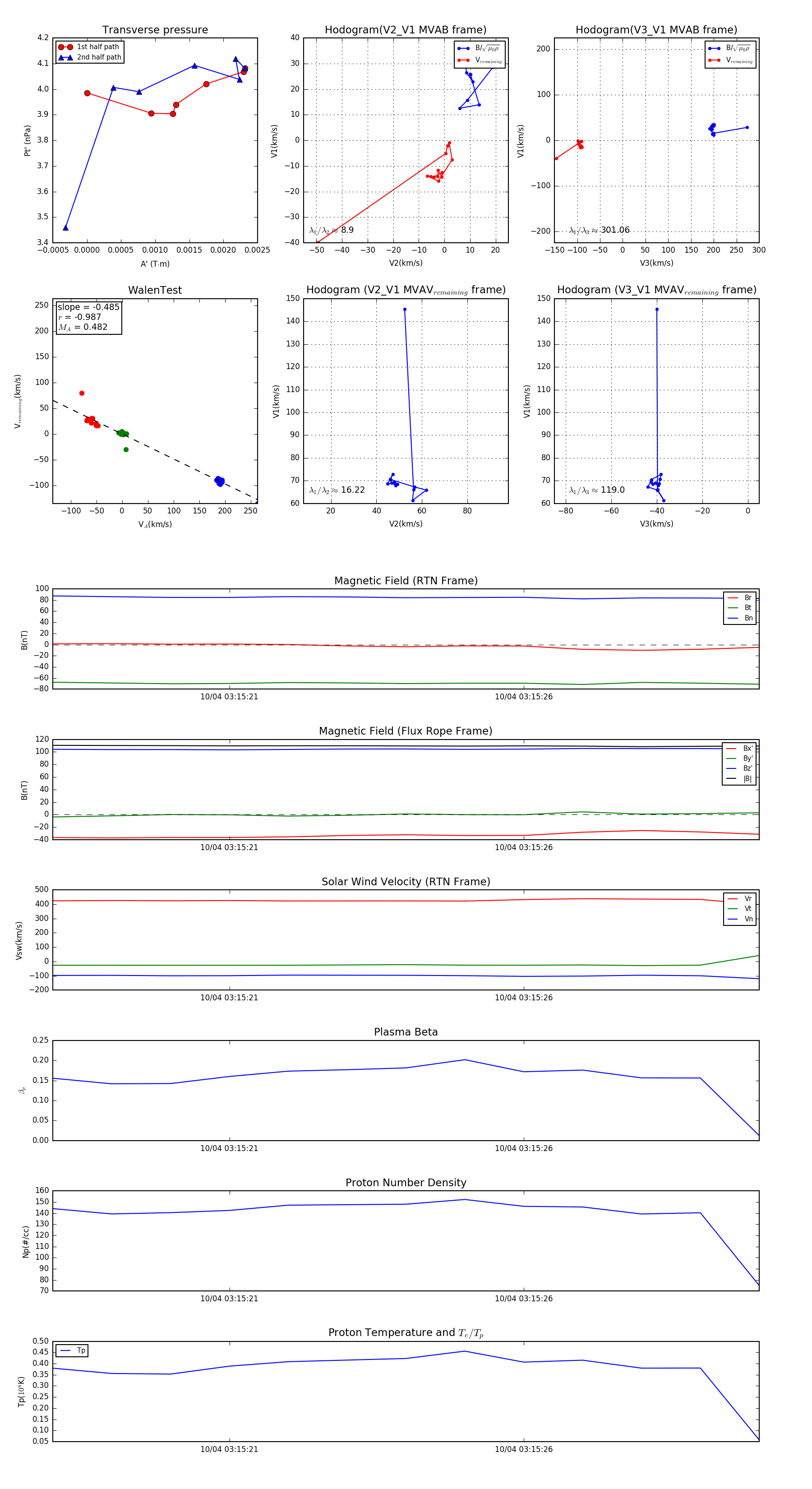
Flux Rope in 2024

Flux Rope Event 2024-10-04 03:15:18 ~ 2024-10-04 03:15:30 (13 seconds)


plot