HOME   LIST
‹–   –›

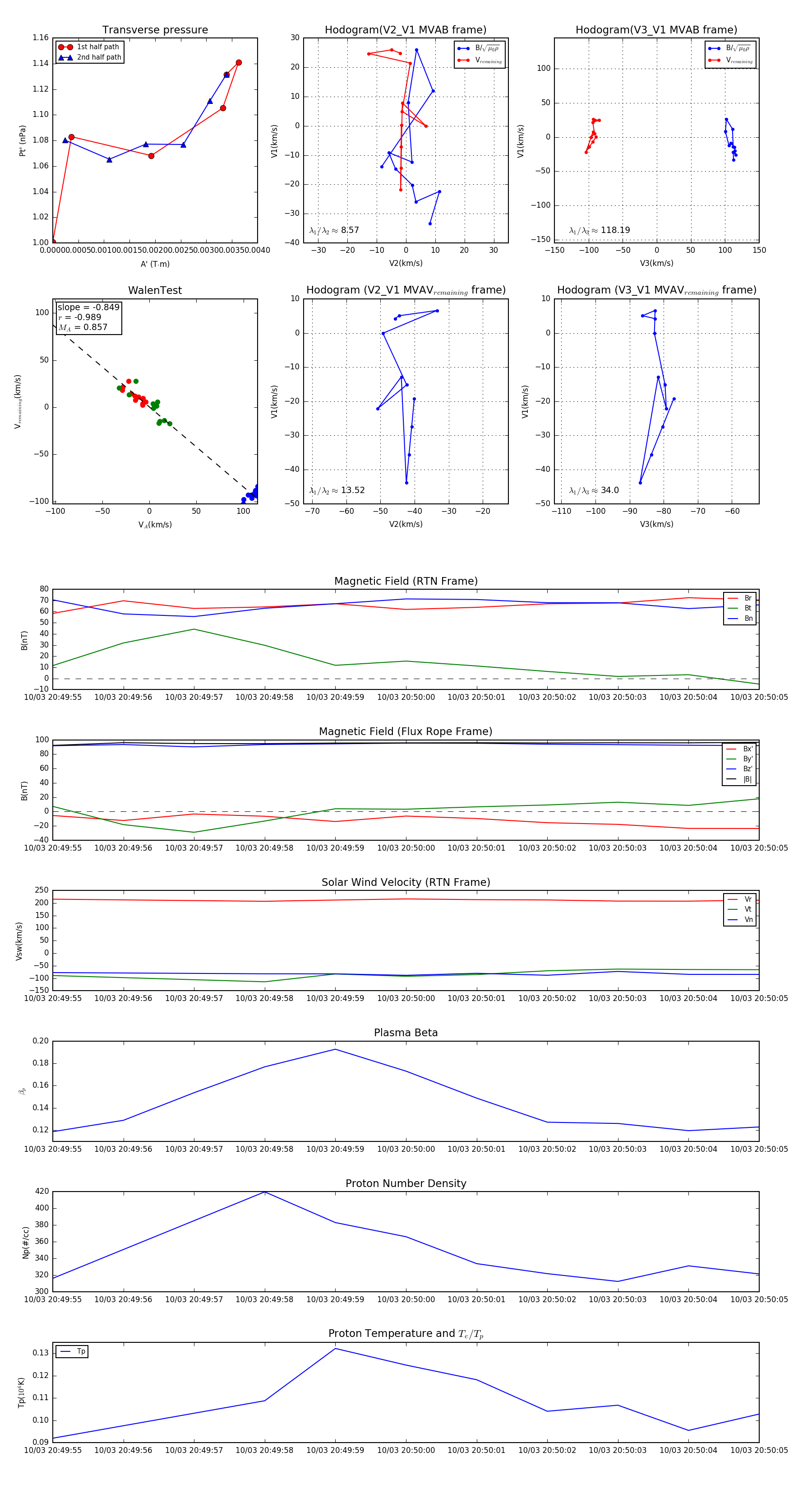
Flux Rope in 2024

Flux Rope Event 2024-10-03 20:49:55 ~ 2024-10-03 20:50:05 (11 seconds)


plot