HOME   LIST
‹–   –›

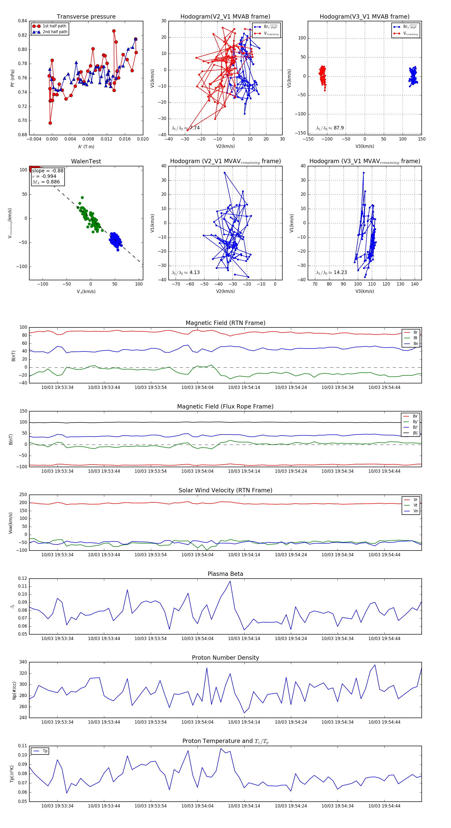
Flux Rope in 2024

Flux Rope Event 2024-10-03 19:53:28 ~ 2024-10-03 19:54:52 (85 seconds)


plot