HOME   LIST
‹–   –›

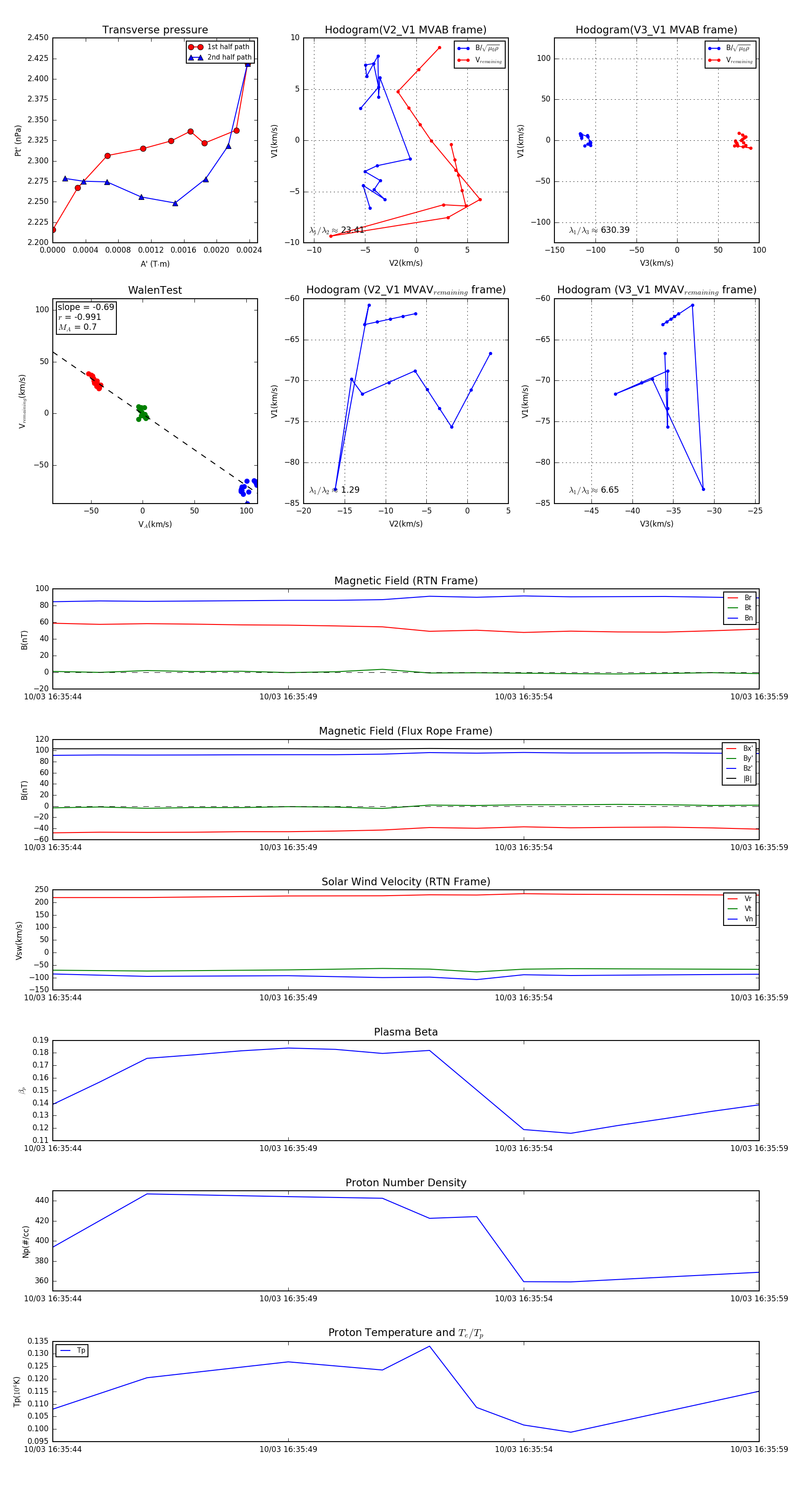
Flux Rope in 2024

Flux Rope Event 2024-10-03 16:35:44 ~ 2024-10-03 16:35:59 (16 seconds)


plot