HOME   LIST
‹–   –›

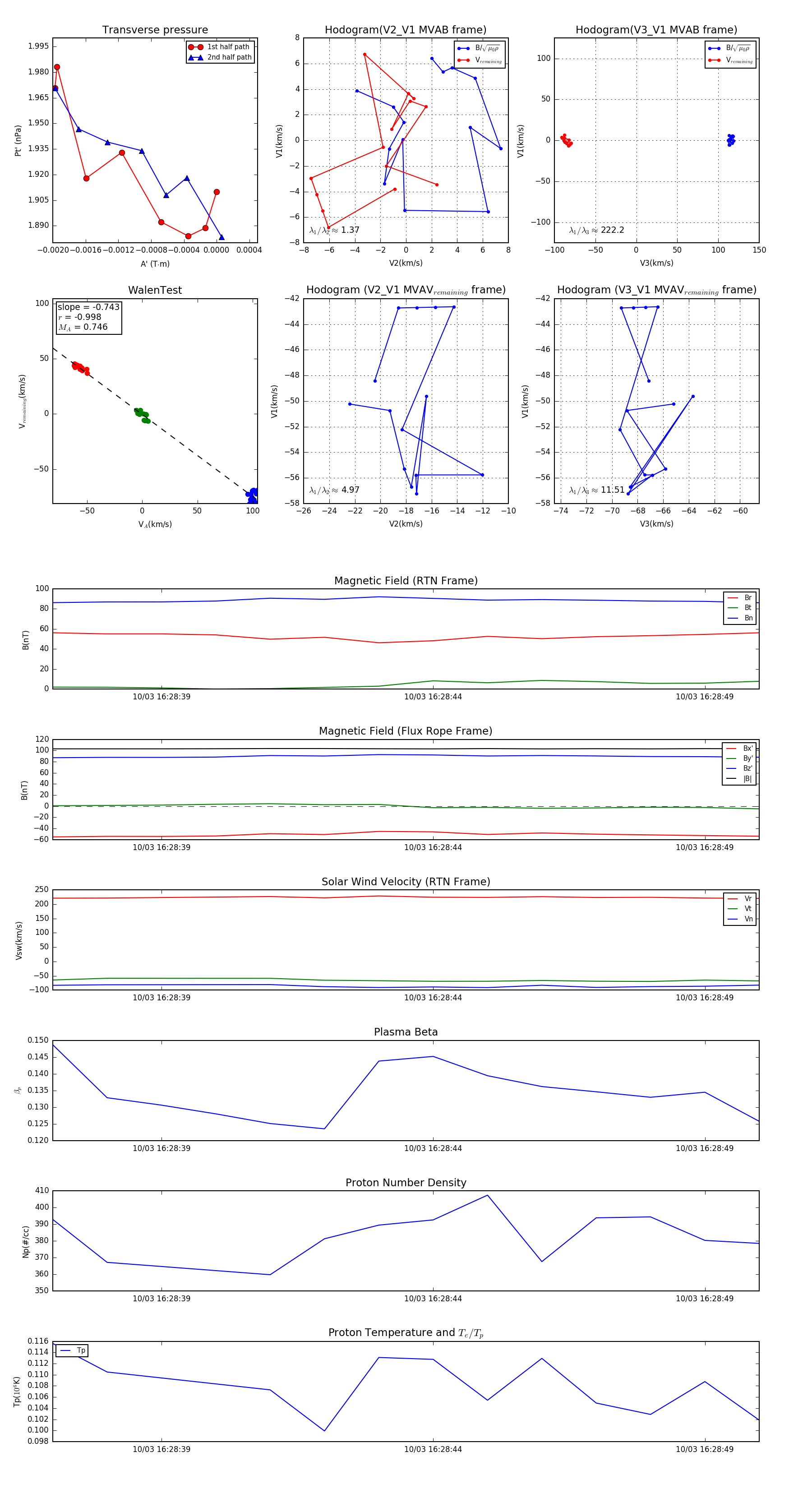
Flux Rope in 2024

Flux Rope Event 2024-10-03 16:28:37 ~ 2024-10-03 16:28:50 (14 seconds)


plot