HOME   LIST
‹–   –›

Flux Rope in 2024

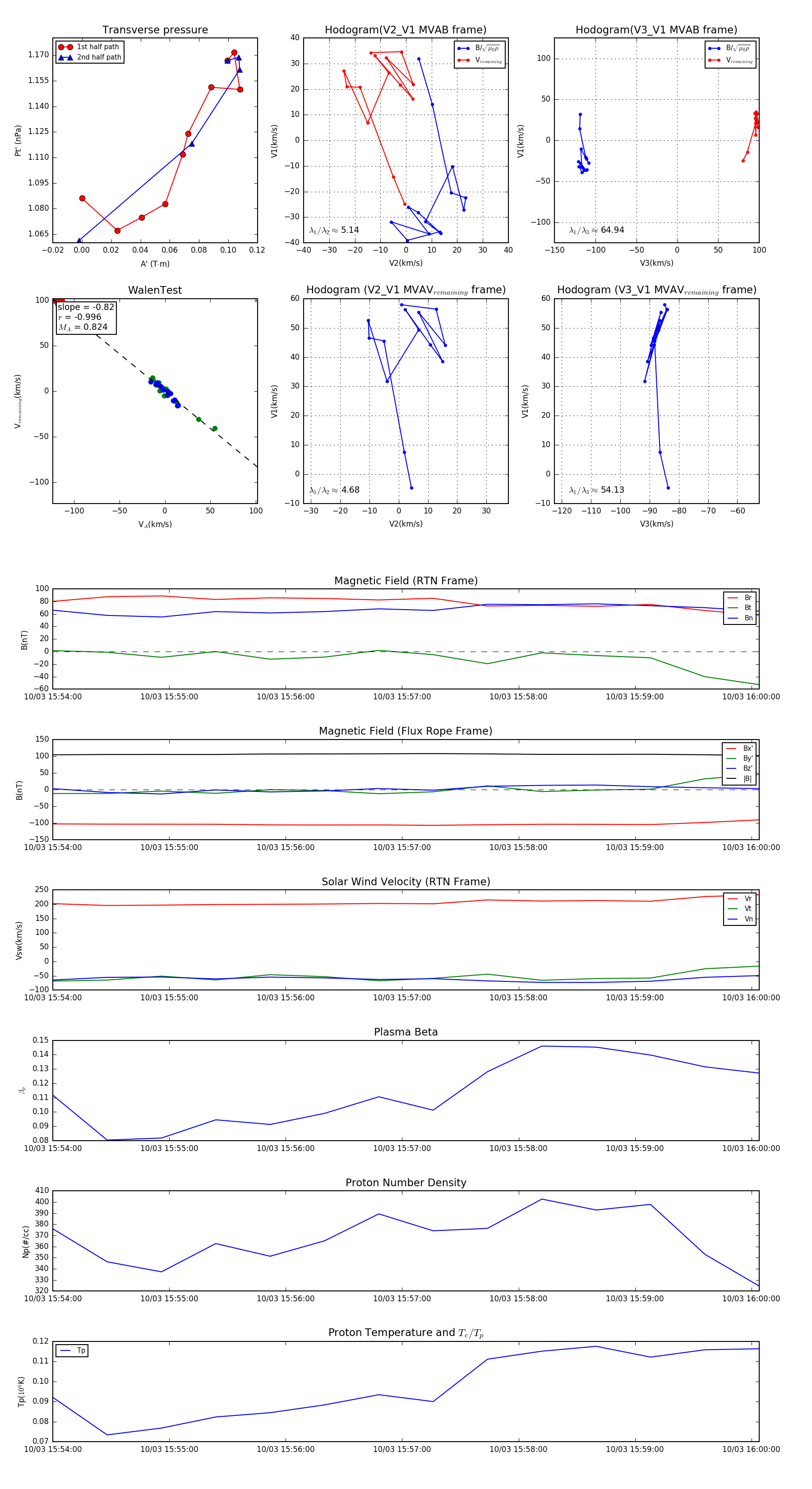
Flux Rope Event 2024-10-03 15:54:00 ~ 2024-10-03 16:00:04 (365 seconds)


plot