HOME   LIST
‹–   –›

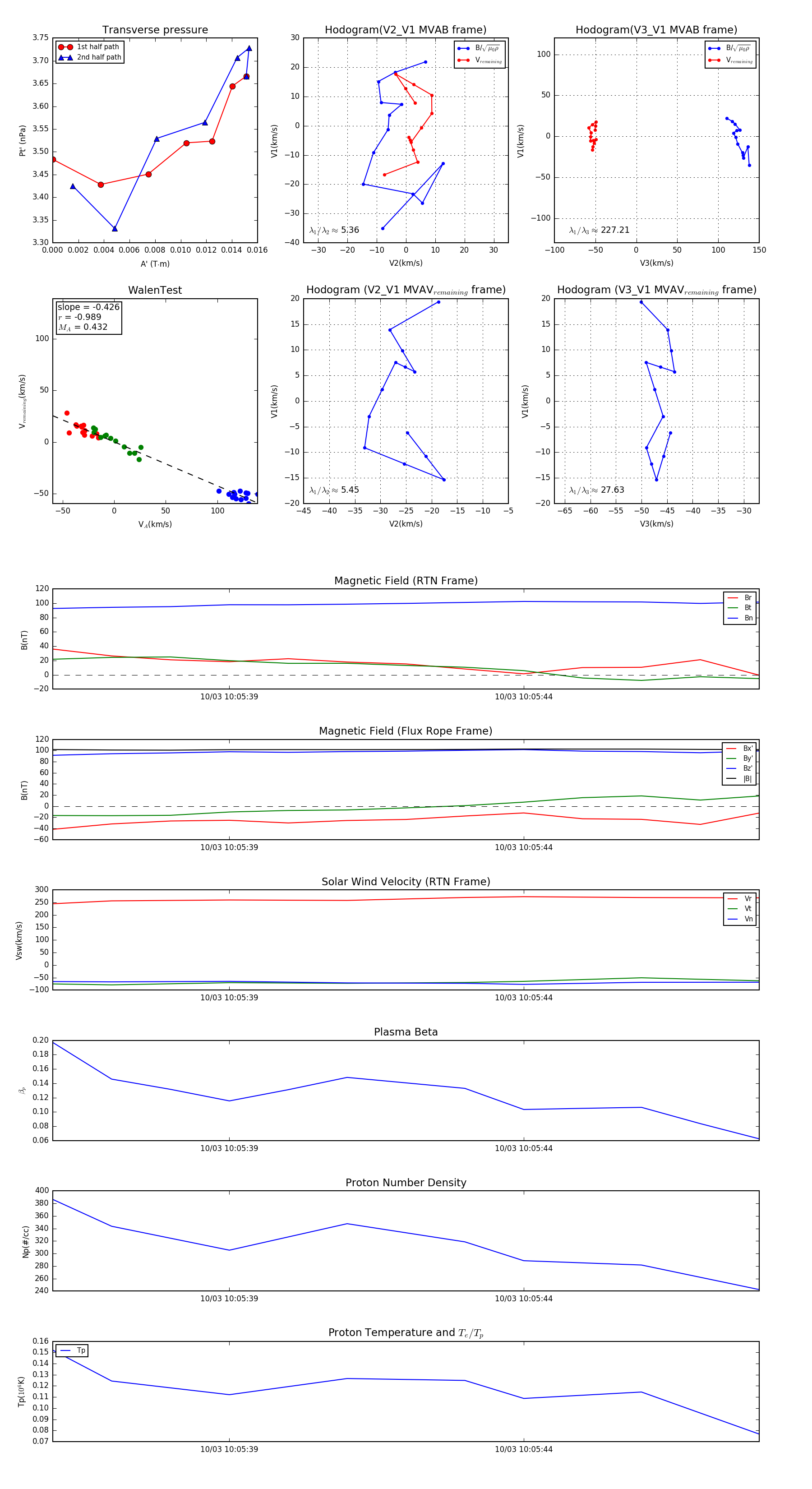
Flux Rope in 2024

Flux Rope Event 2024-10-03 10:05:36 ~ 2024-10-03 10:05:48 (13 seconds)


plot