HOME   LIST
‹–   –›

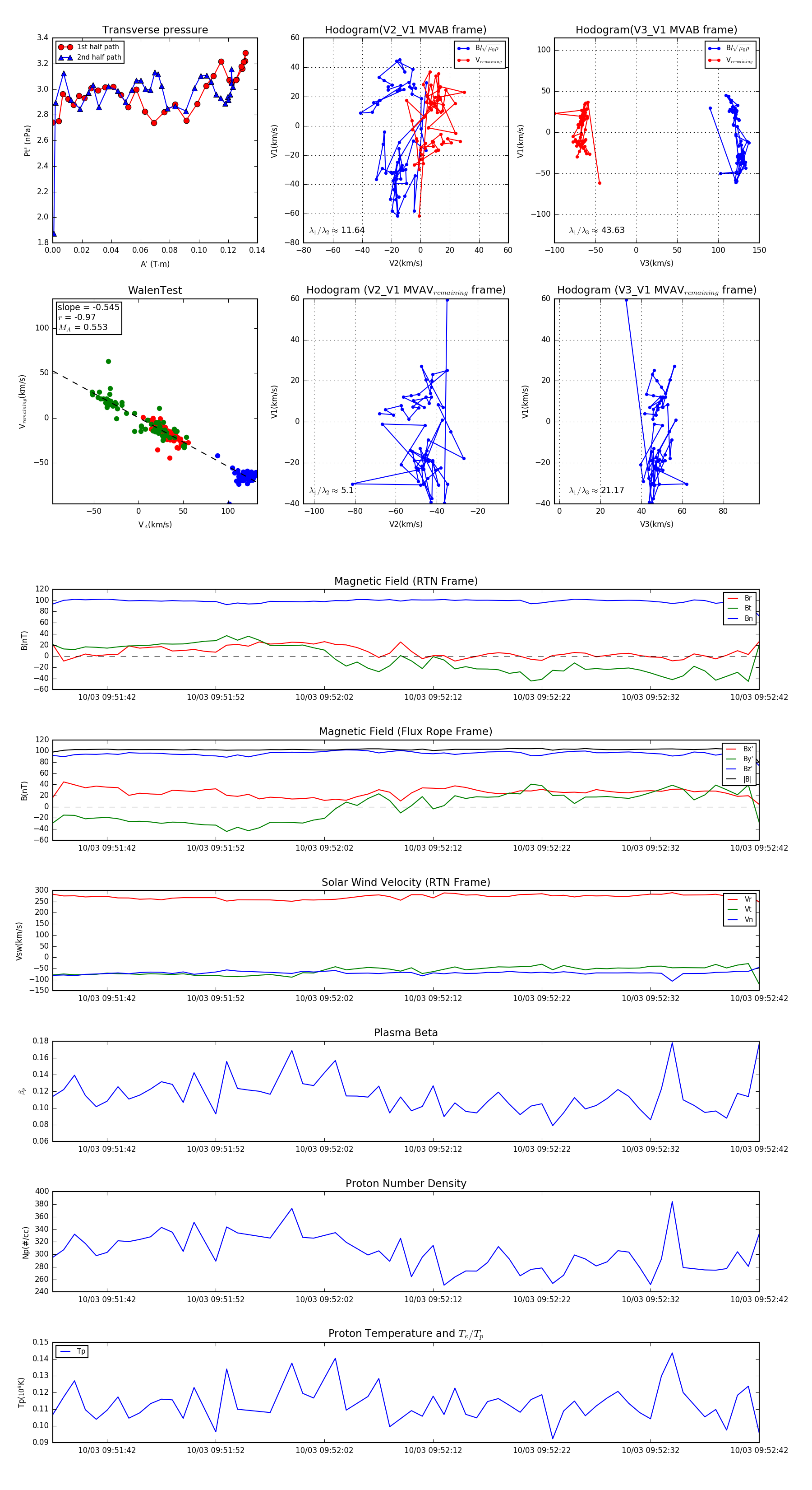
Flux Rope in 2024

Flux Rope Event 2024-10-03 09:51:37 ~ 2024-10-03 09:52:42 (66 seconds)


plot