HOME   LIST
‹–   –›

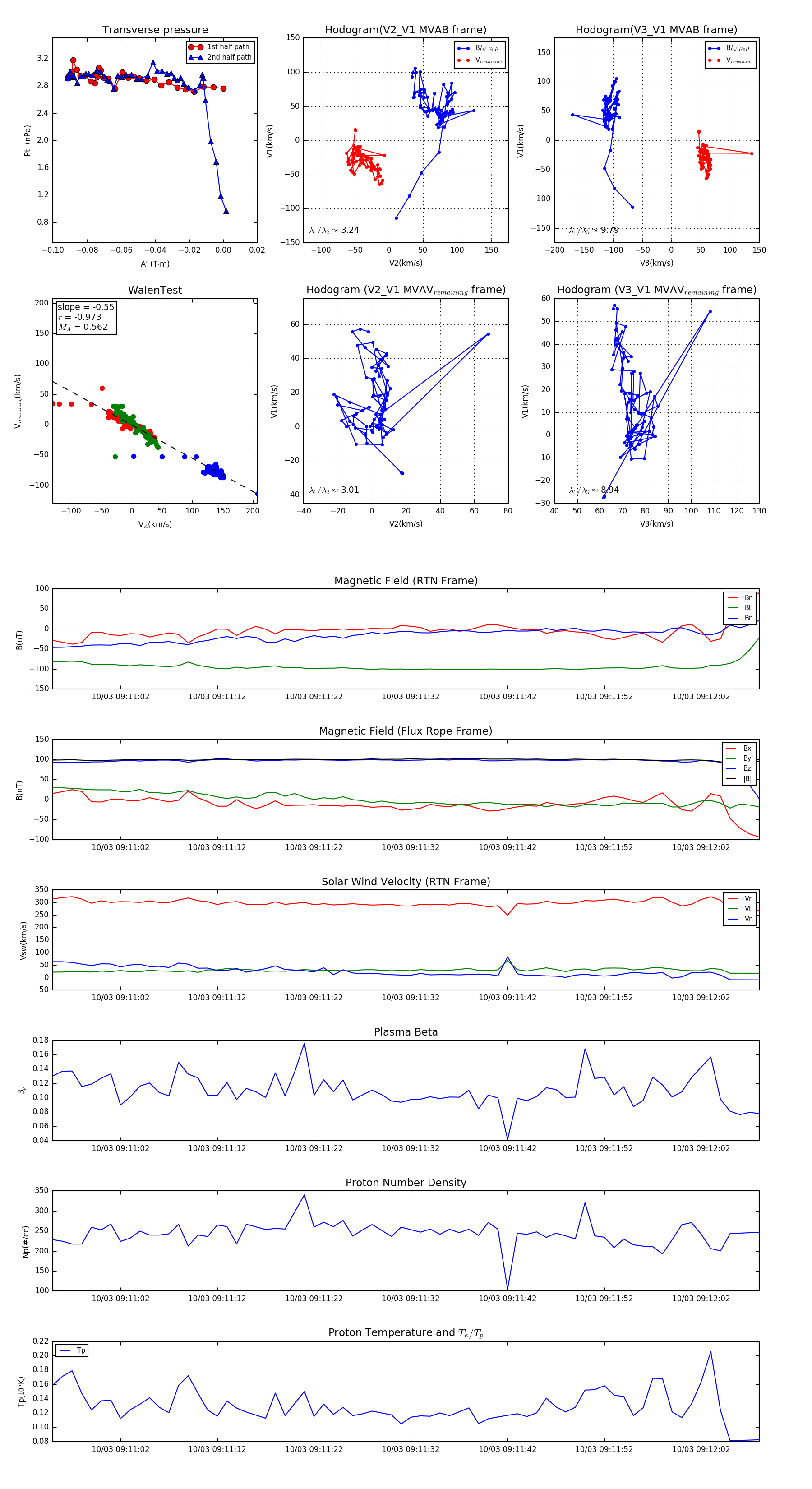
Flux Rope in 2024

Flux Rope Event 2024-10-03 09:10:55 ~ 2024-10-03 09:12:08 (74 seconds)


plot