HOME   LIST
‹–   –›

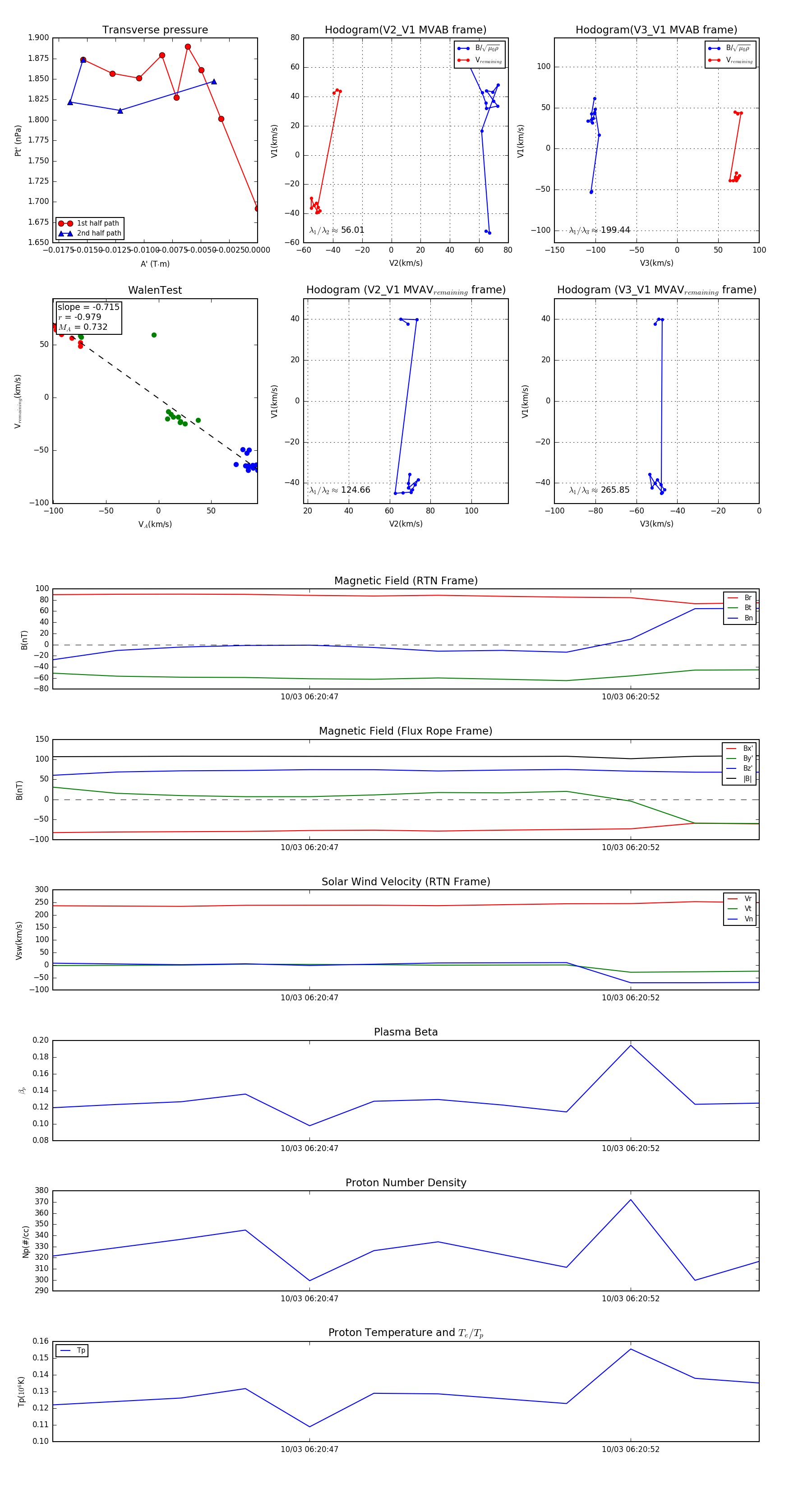
Flux Rope in 2024

Flux Rope Event 2024-10-03 06:20:43 ~ 2024-10-03 06:20:54 (12 seconds)


plot