HOME   LIST
‹–   –›

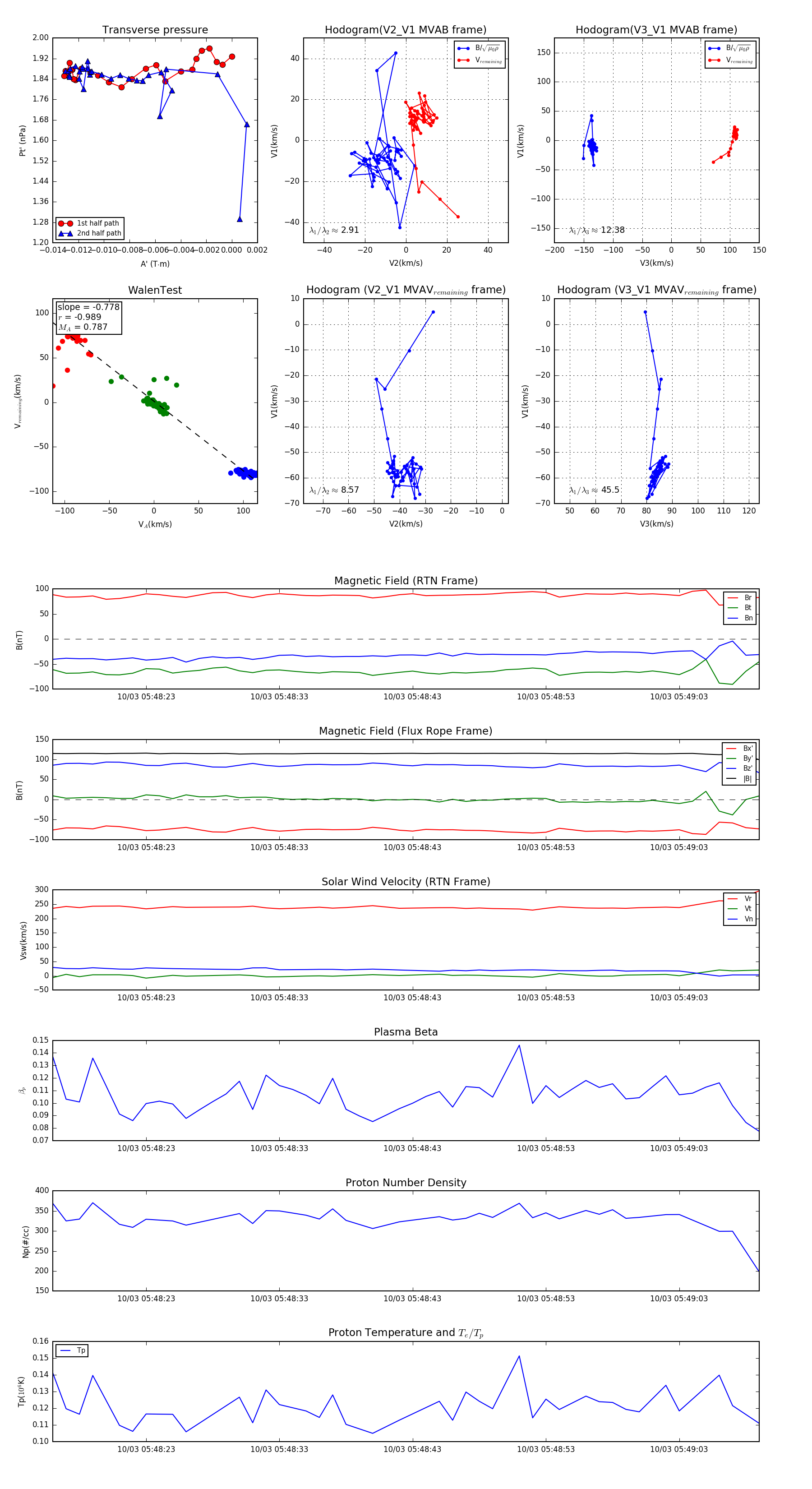
Flux Rope in 2024

Flux Rope Event 2024-10-03 05:48:16 ~ 2024-10-03 05:49:09 (54 seconds)


plot