HOME   LIST
‹–   –›

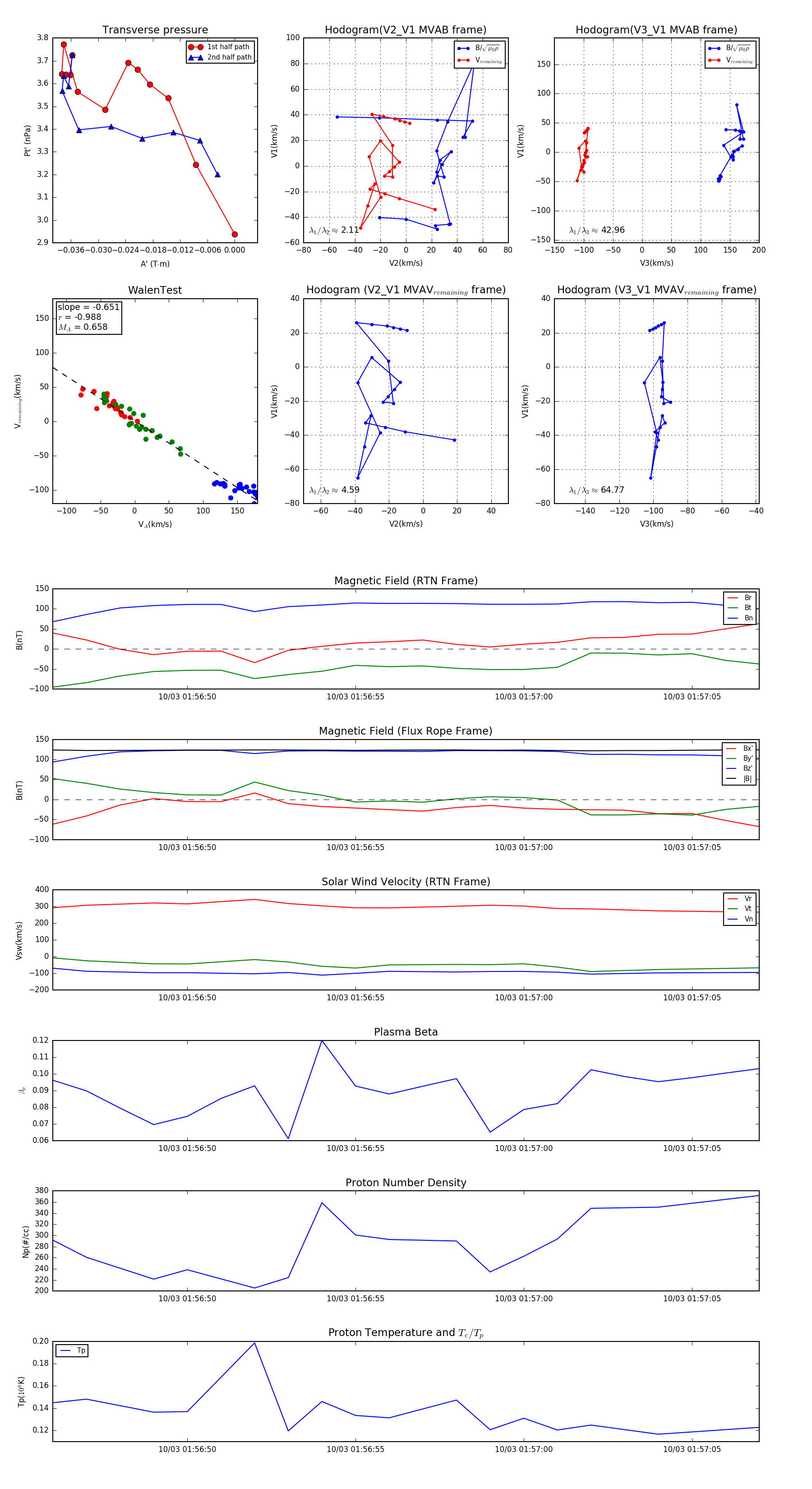
Flux Rope in 2024

Flux Rope Event 2024-10-03 01:56:46 ~ 2024-10-03 01:57:07 (22 seconds)


plot