HOME   LIST
‹–   –›

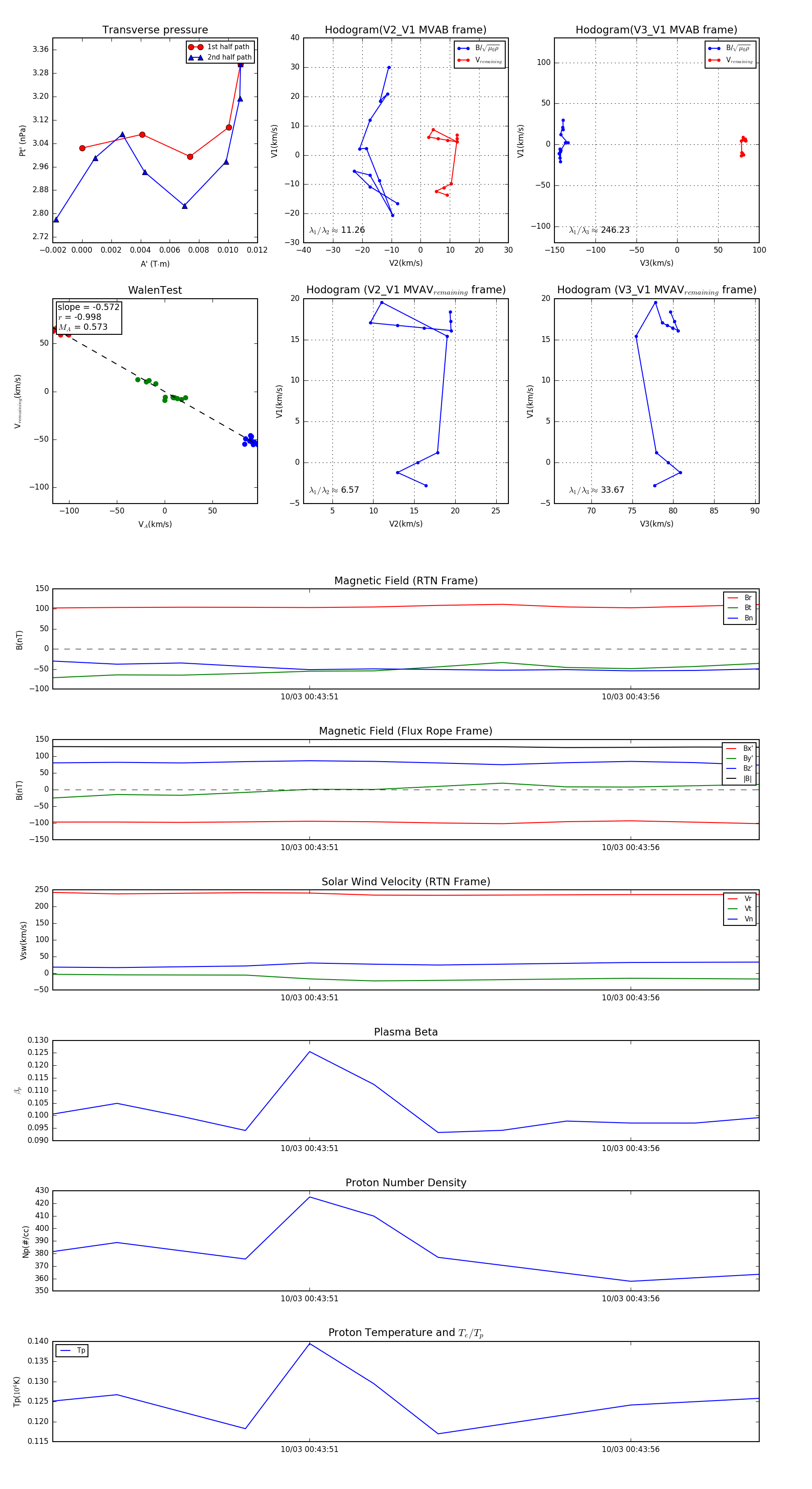
Flux Rope in 2024

Flux Rope Event 2024-10-03 00:43:47 ~ 2024-10-03 00:43:58 (12 seconds)


plot