HOME   LIST
‹–   –›

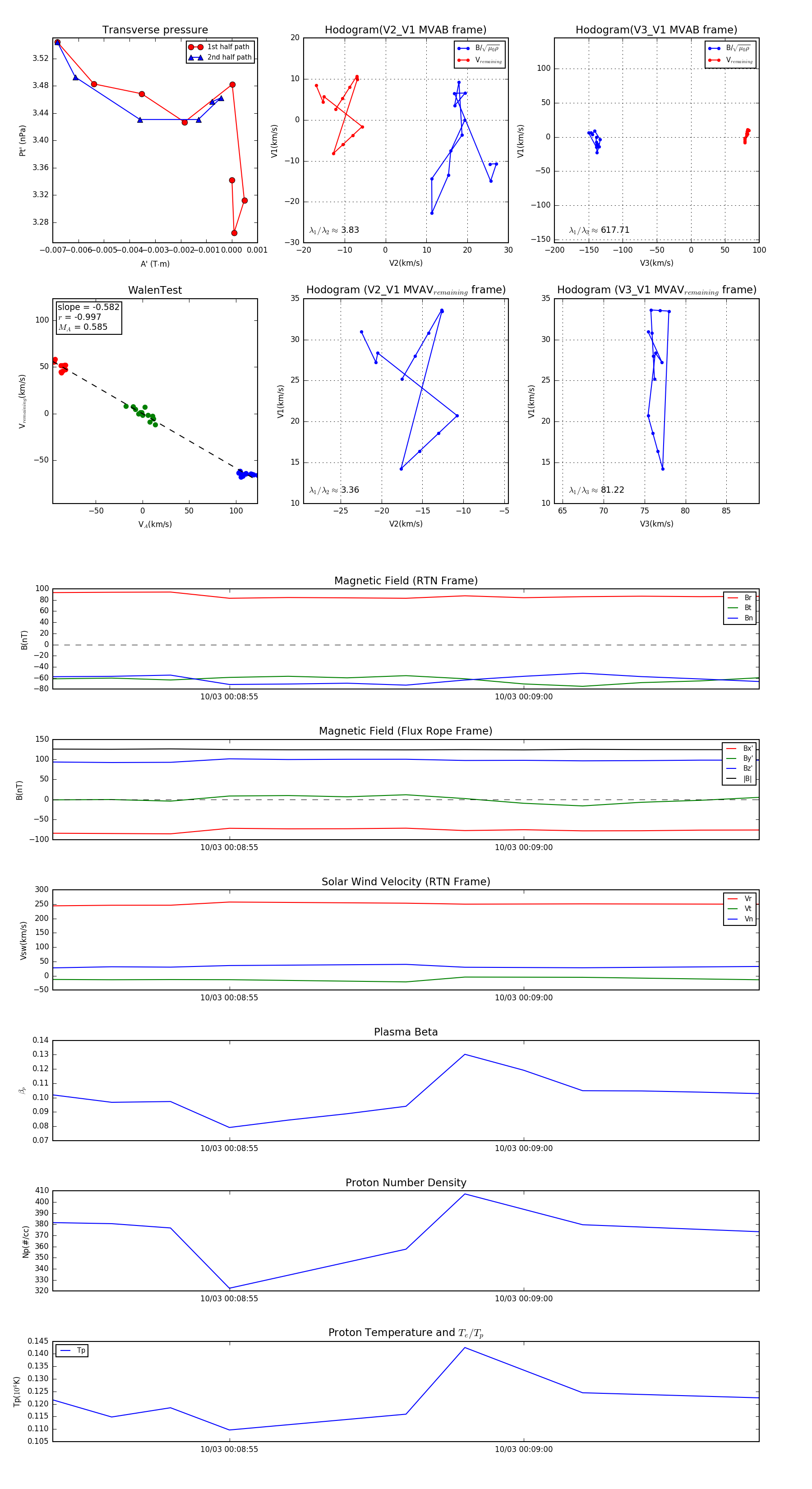
Flux Rope in 2024

Flux Rope Event 2024-10-03 00:08:52 ~ 2024-10-03 00:09:04 (13 seconds)


plot