HOME   LIST
‹–   –›

Flux Rope in 2024

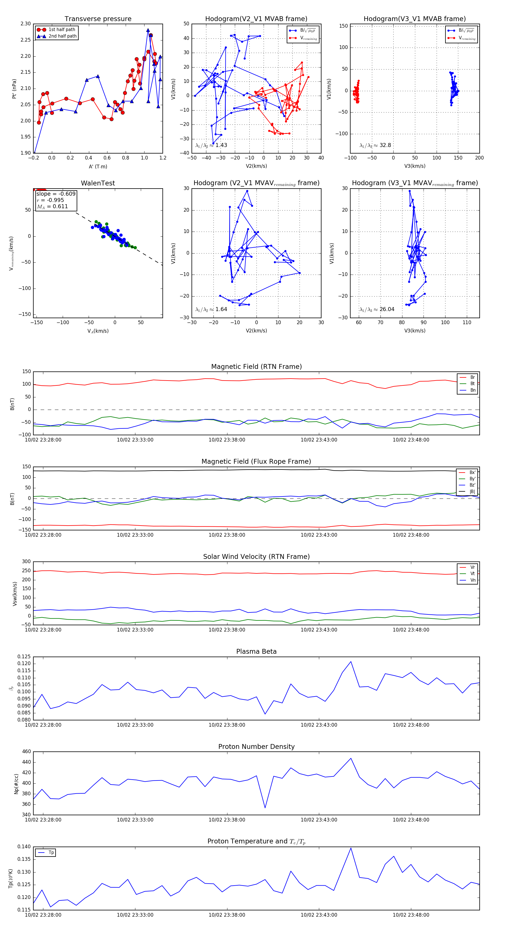
Flux Rope Event 2024-10-02 23:27:28 ~ 2024-10-02 23:51:44 (1457 seconds)


plot