HOME   LIST
‹–   –›

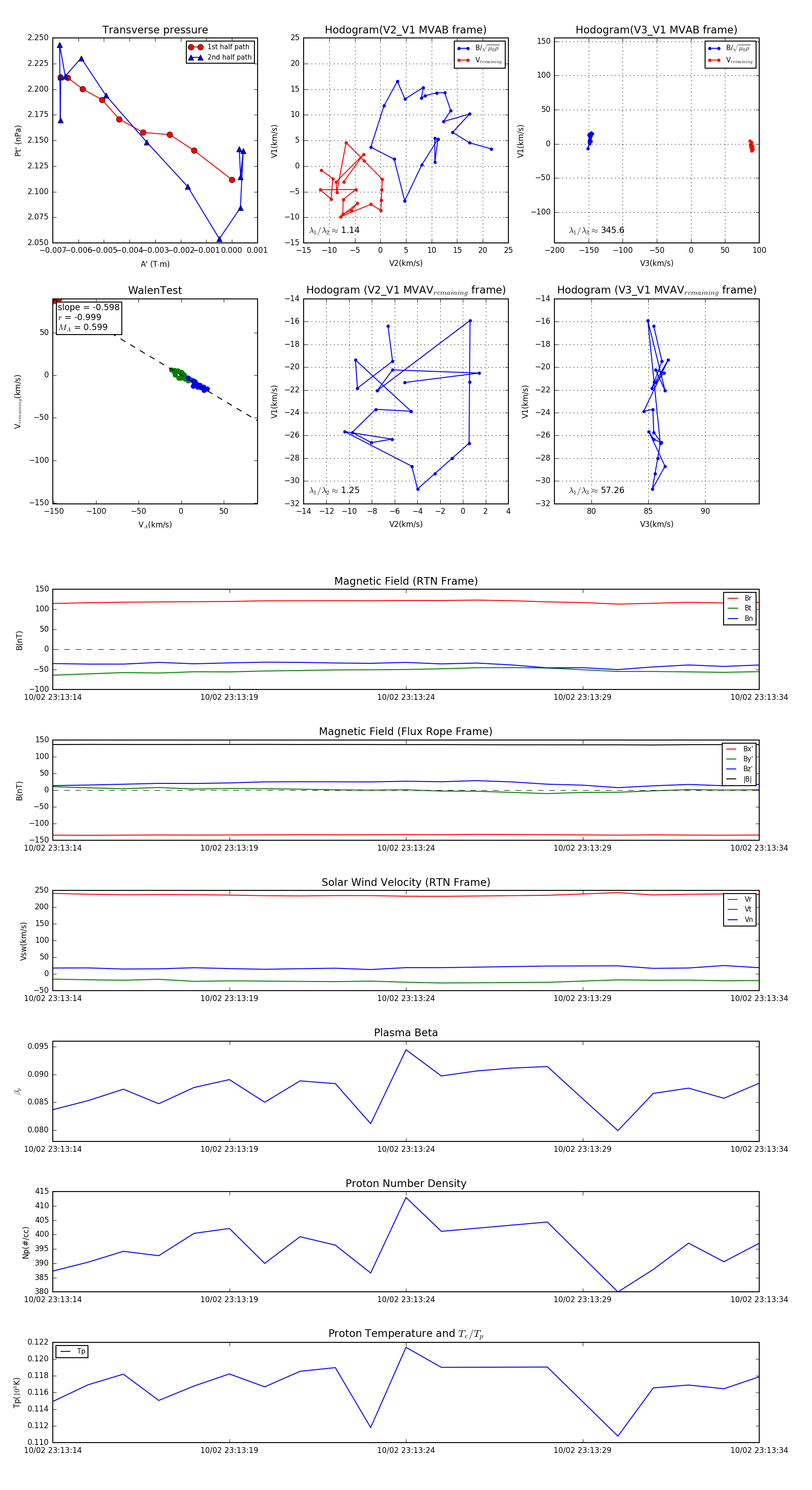
Flux Rope in 2024

Flux Rope Event 2024-10-02 23:13:14 ~ 2024-10-02 23:13:34 (21 seconds)


plot