HOME   LIST
‹–   –›

Flux Rope in 2024

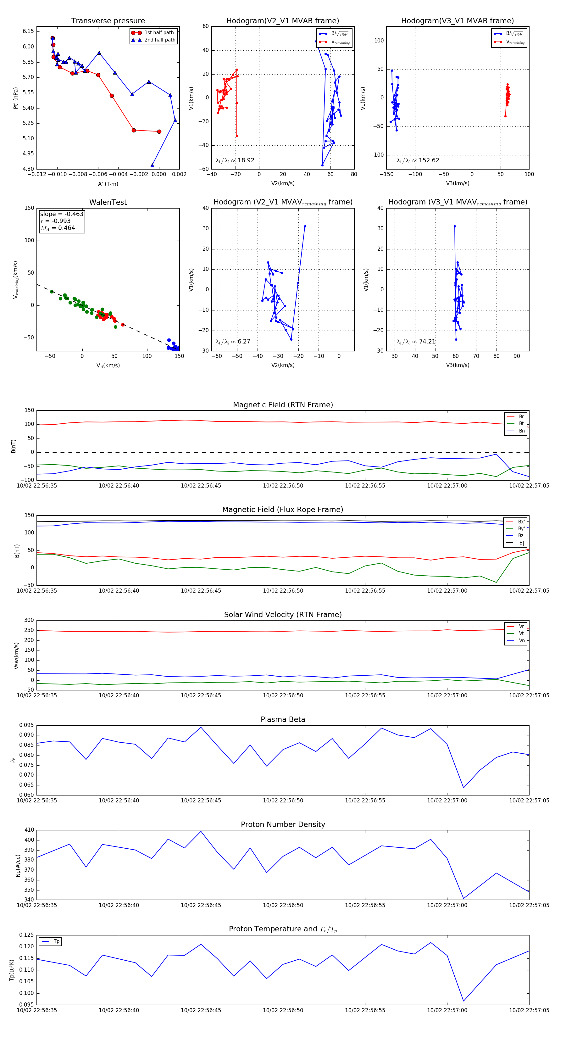
Flux Rope Event 2024-10-02 22:56:35 ~ 2024-10-02 22:57:05 (31 seconds)


plot