HOME   LIST
‹–   –›

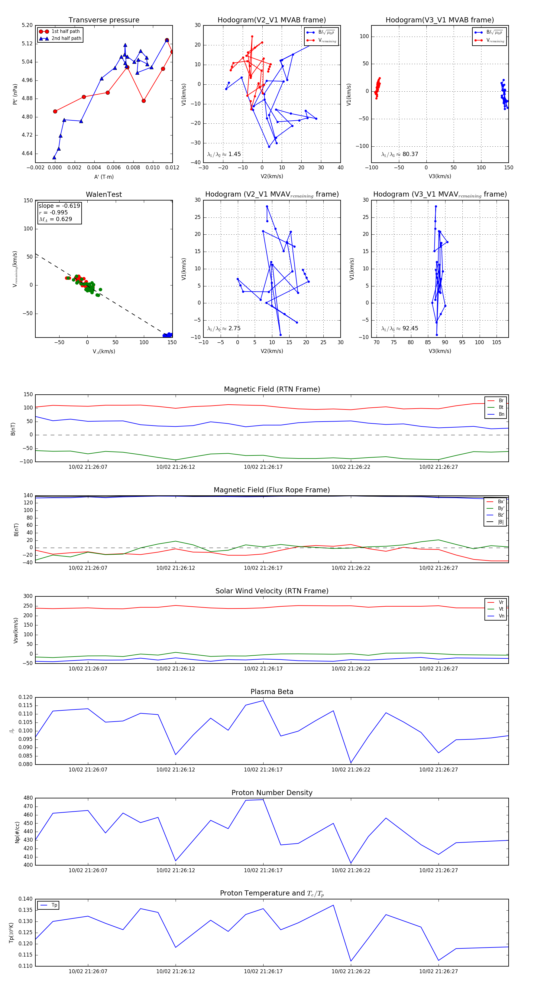
Flux Rope in 2024

Flux Rope Event 2024-10-02 21:26:04 ~ 2024-10-02 21:26:31 (28 seconds)


plot