HOME   LIST
‹–   –›

Flux Rope in 2024

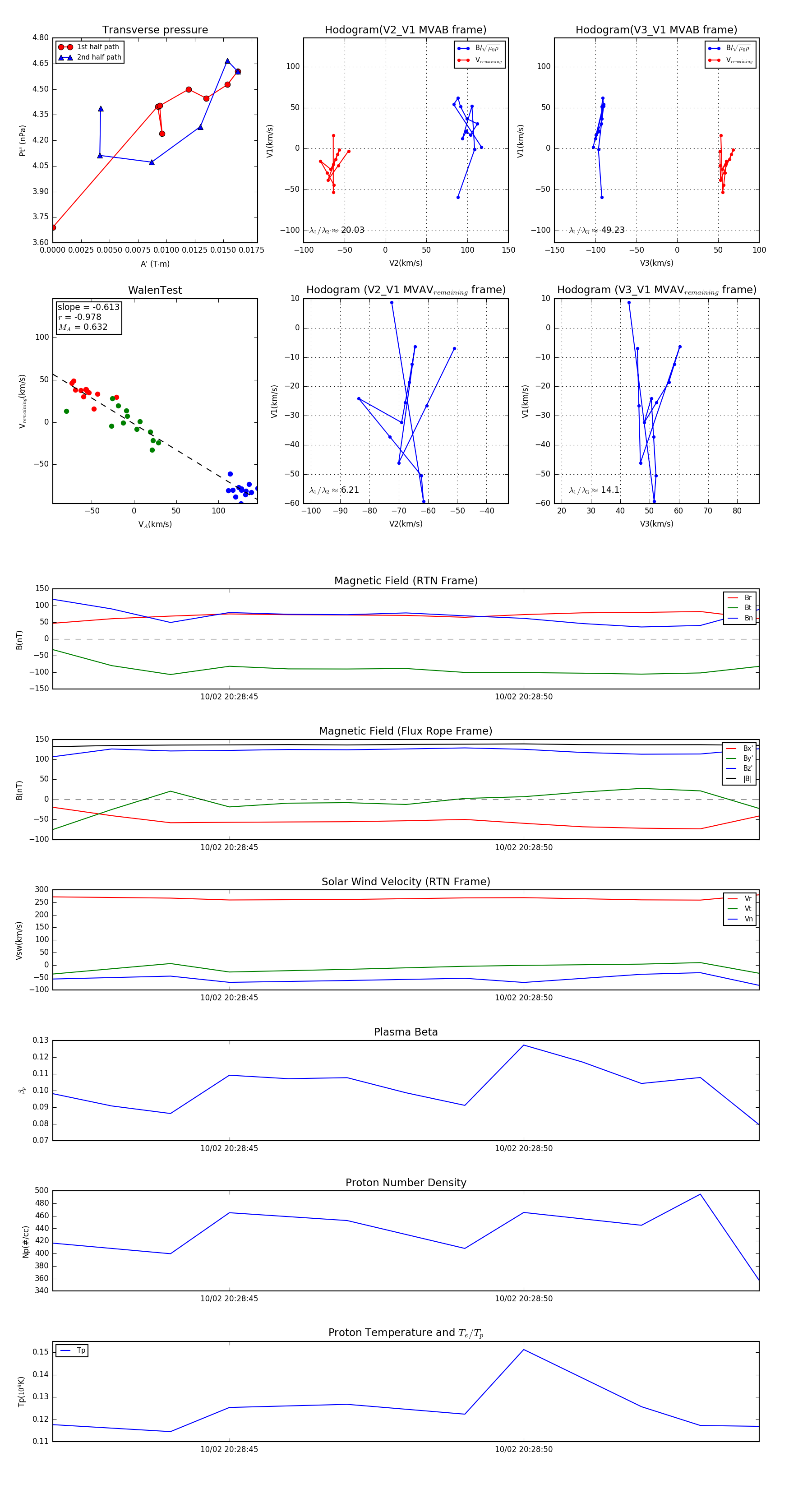
Flux Rope Event 2024-10-02 20:28:42 ~ 2024-10-02 20:28:54 (13 seconds)


plot