HOME   LIST
‹–   –›

Flux Rope in 2024

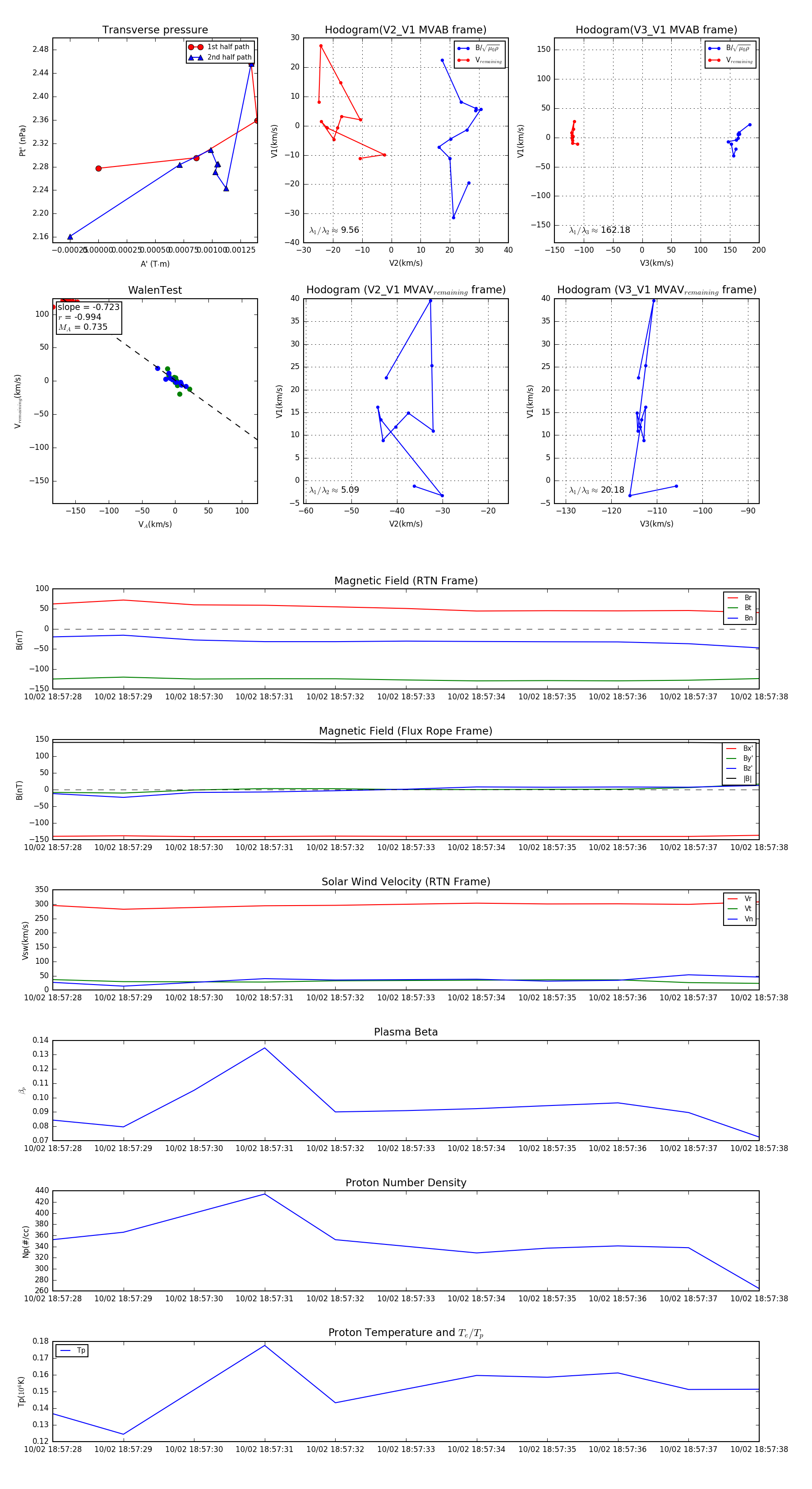
Flux Rope Event 2024-10-02 18:57:28 ~ 2024-10-02 18:57:38 (11 seconds)


plot