HOME   LIST
‹–   –›

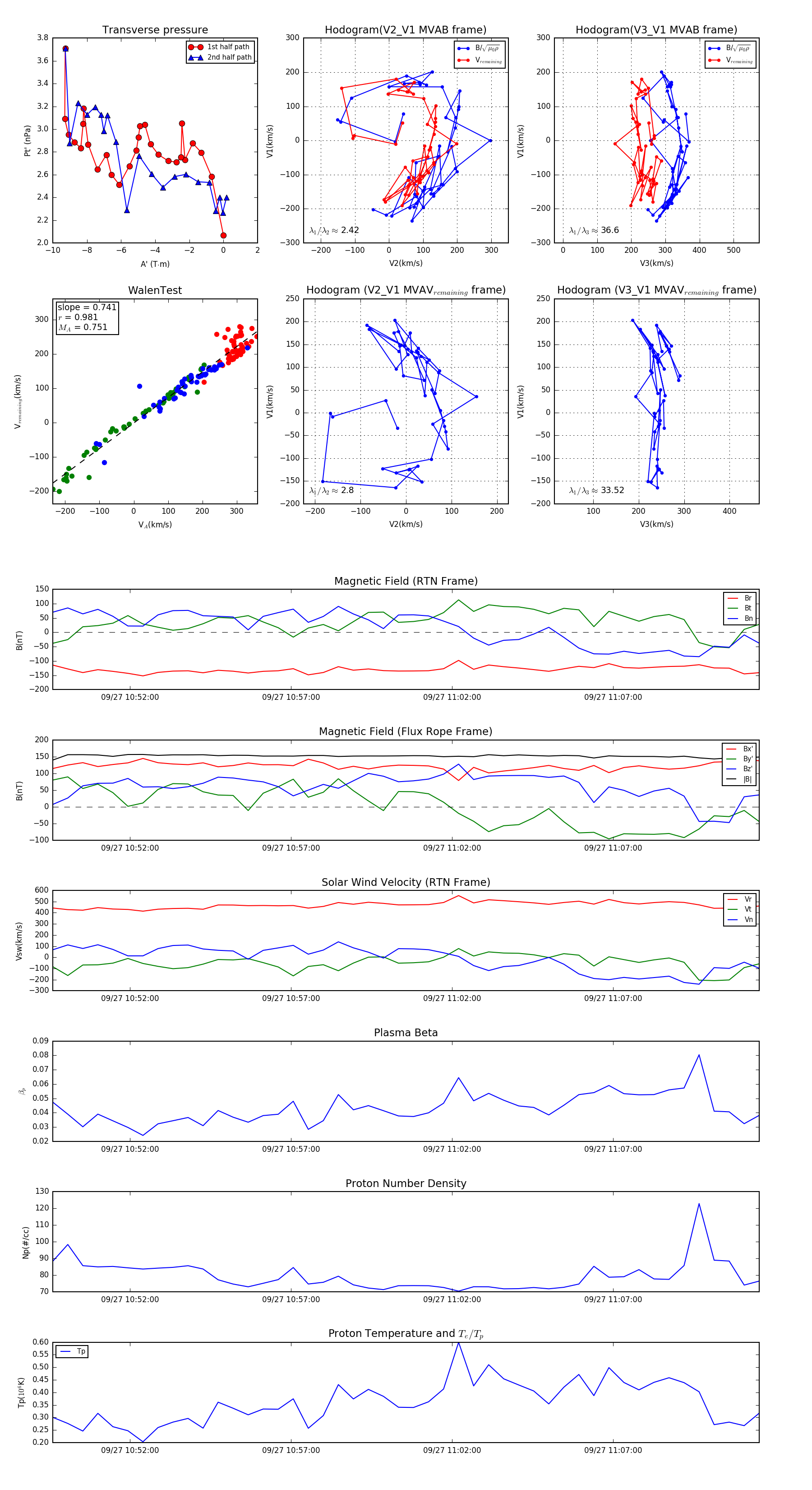
Flux Rope in 2024

Flux Rope Event 2024-09-27 10:49:36 ~ 2024-09-27 11:11:32 (1317 seconds)


plot