HOME   LIST
‹–   –›

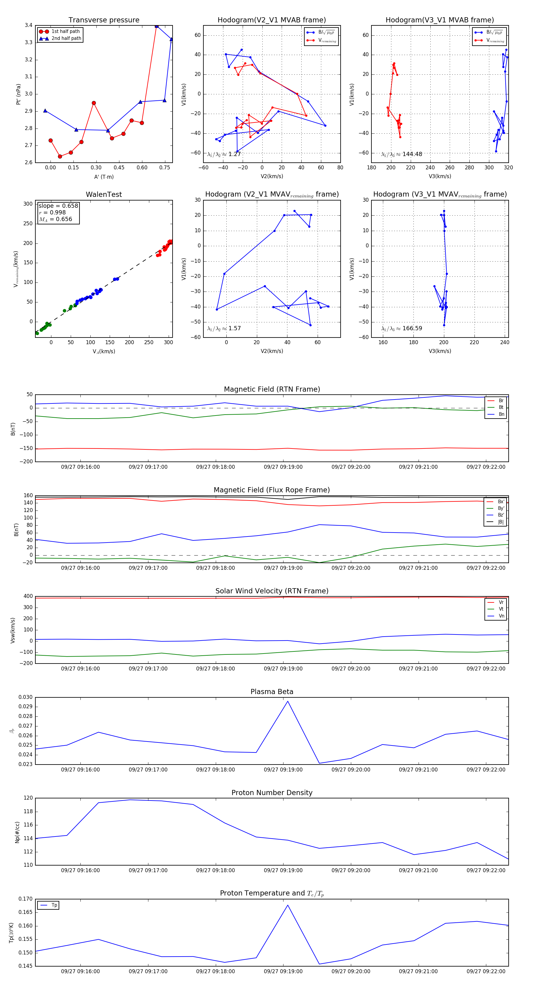
Flux Rope in 2024

Flux Rope Event 2024-09-27 09:15:20 ~ 2024-09-27 09:22:20 (421 seconds)


plot