HOME   LIST
‹–   –›

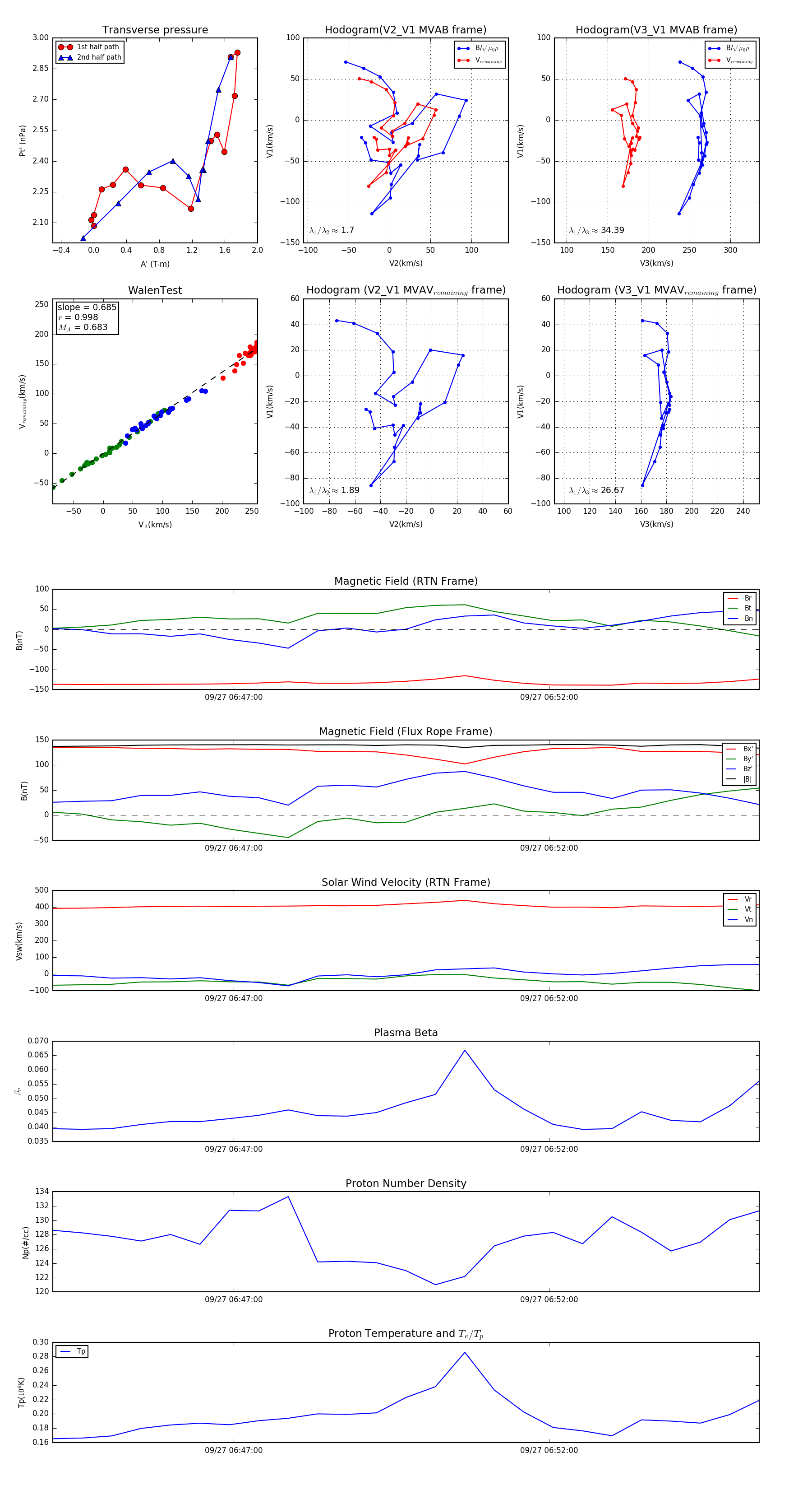
Flux Rope in 2024

Flux Rope Event 2024-09-27 06:44:08 ~ 2024-09-27 06:55:20 (673 seconds)


plot