HOME   LIST
‹–   –›

Flux Rope in 2024

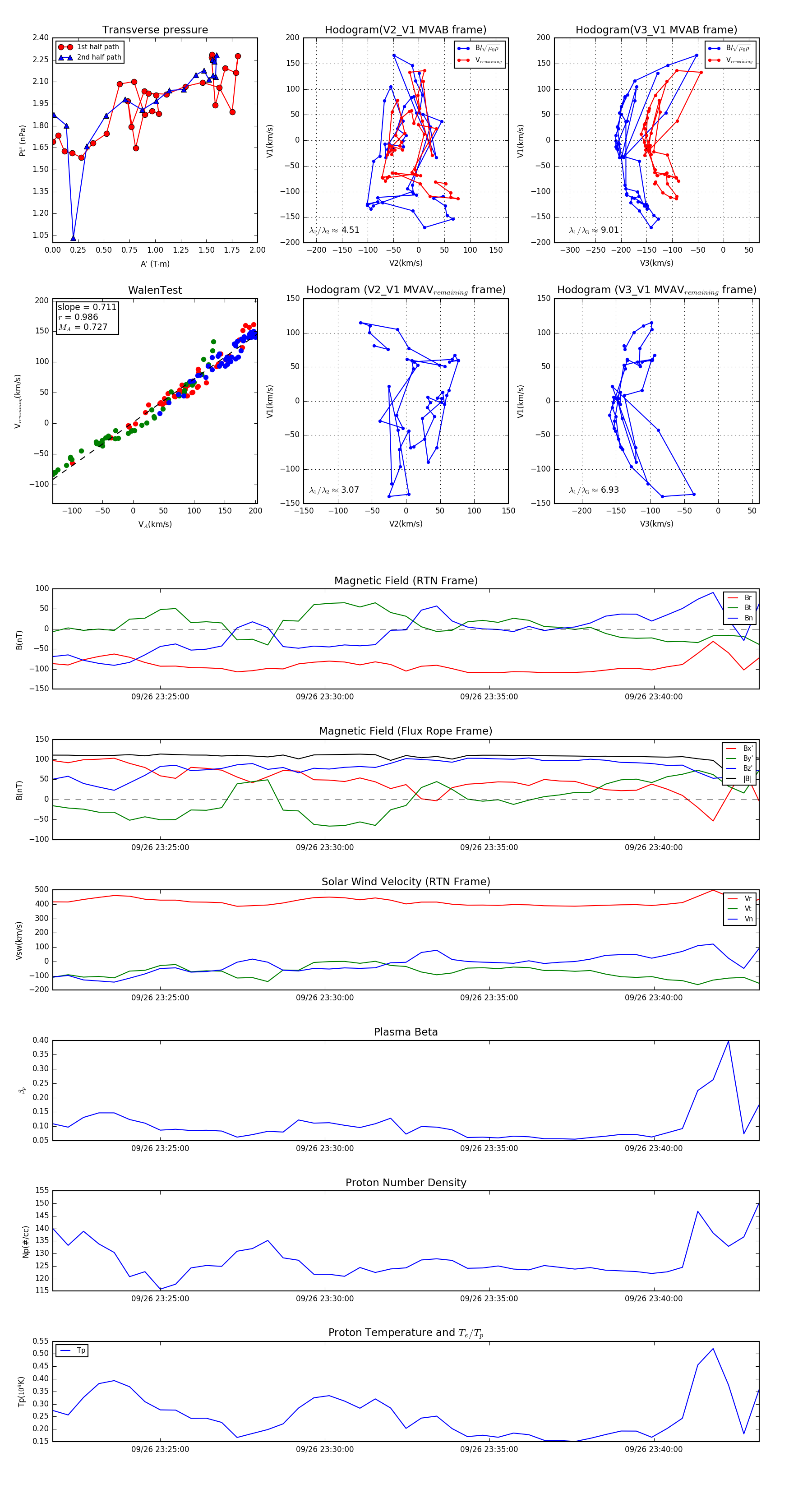
Flux Rope Event 2024-09-26 23:21:44 ~ 2024-09-26 23:43:12 (1289 seconds)


plot