HOME   LIST
‹–   –›

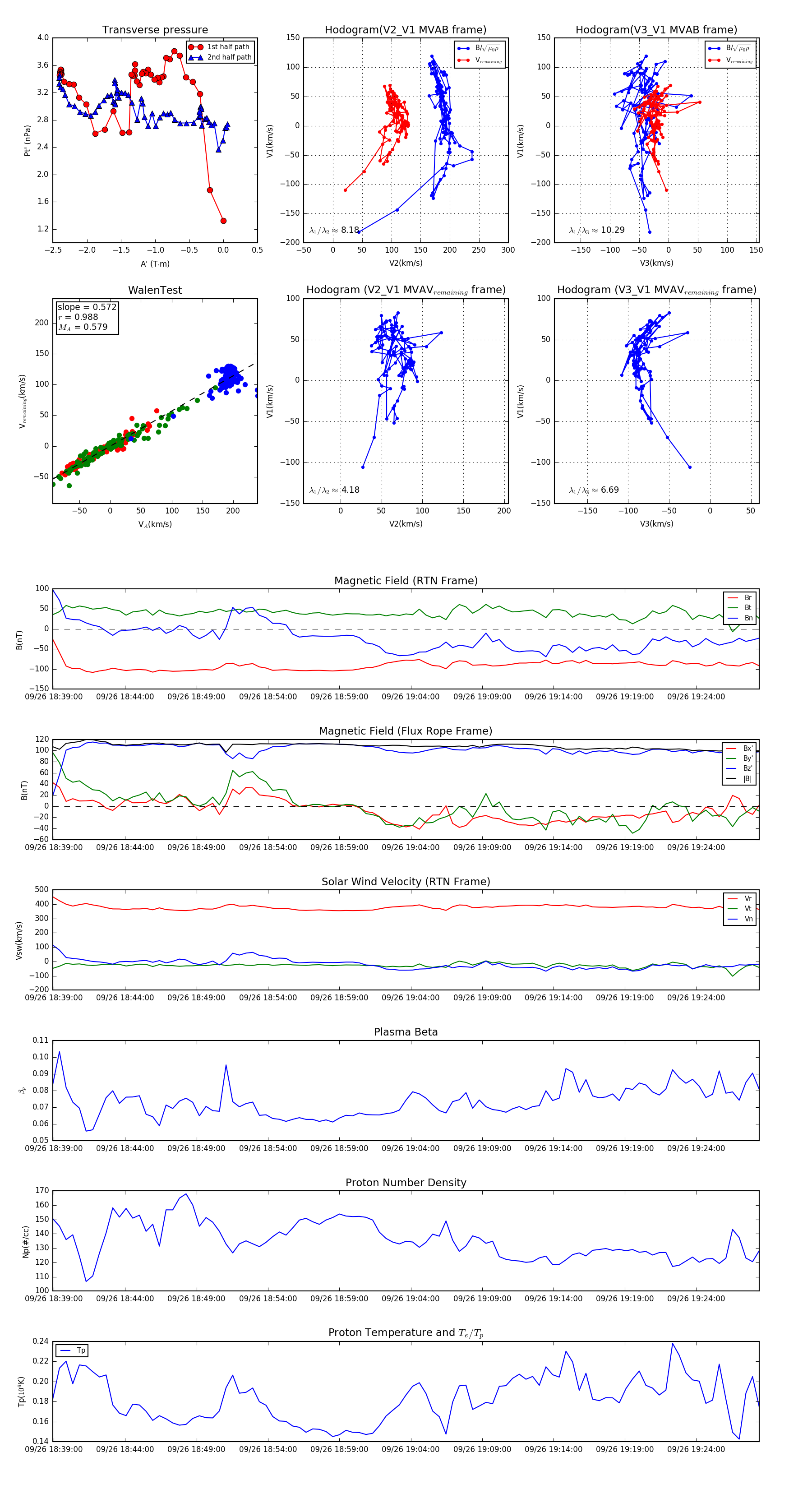
Flux Rope in 2024

Flux Rope Event 2024-09-26 18:38:56 ~ 2024-09-26 19:28:24 (2969 seconds)


plot