HOME   LIST
‹–   –›

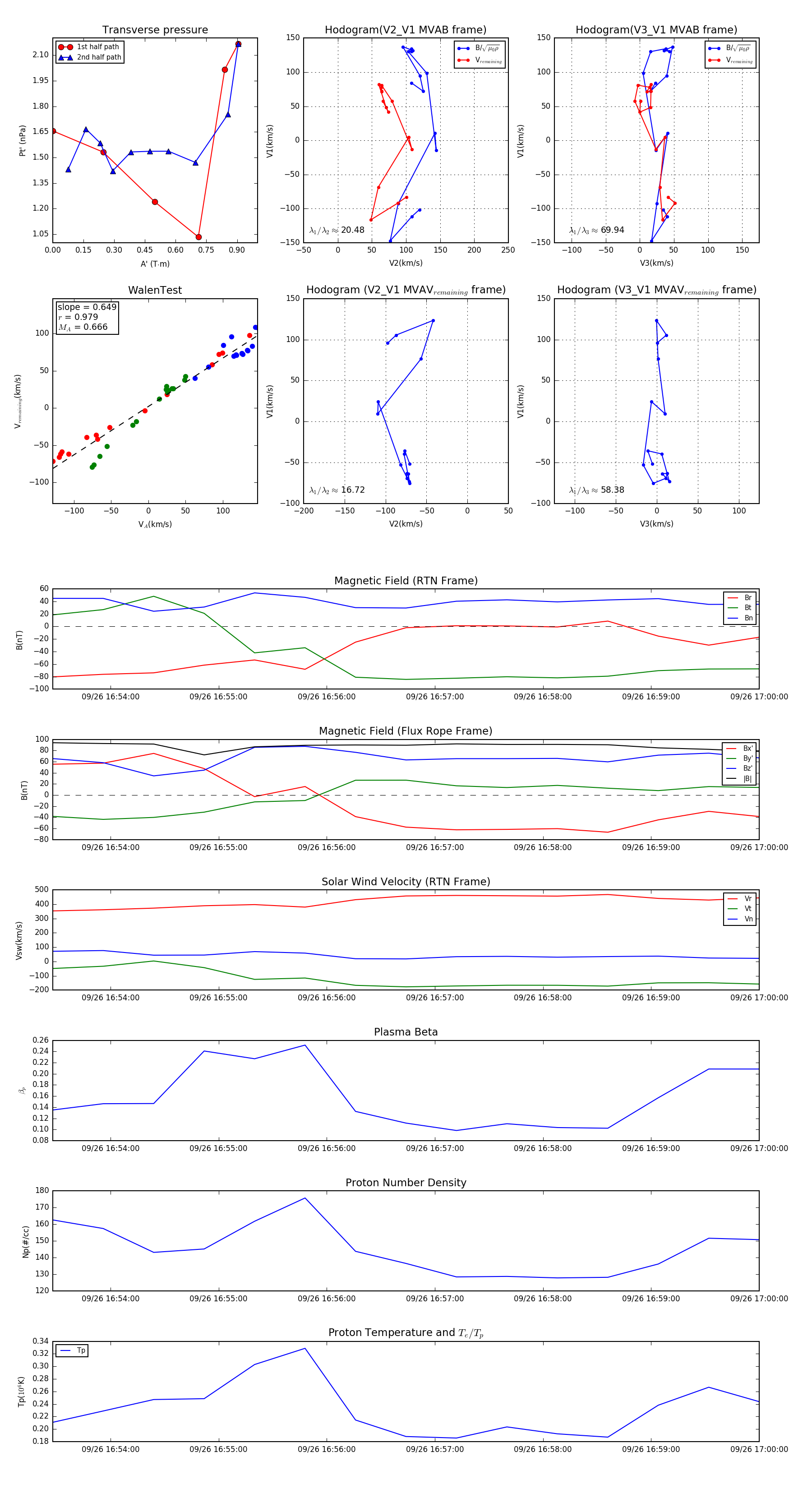
Flux Rope in 2024

Flux Rope Event 2024-09-26 16:53:28 ~ 2024-09-26 17:00:00 (393 seconds)


plot