HOME   LIST
‹–   –›

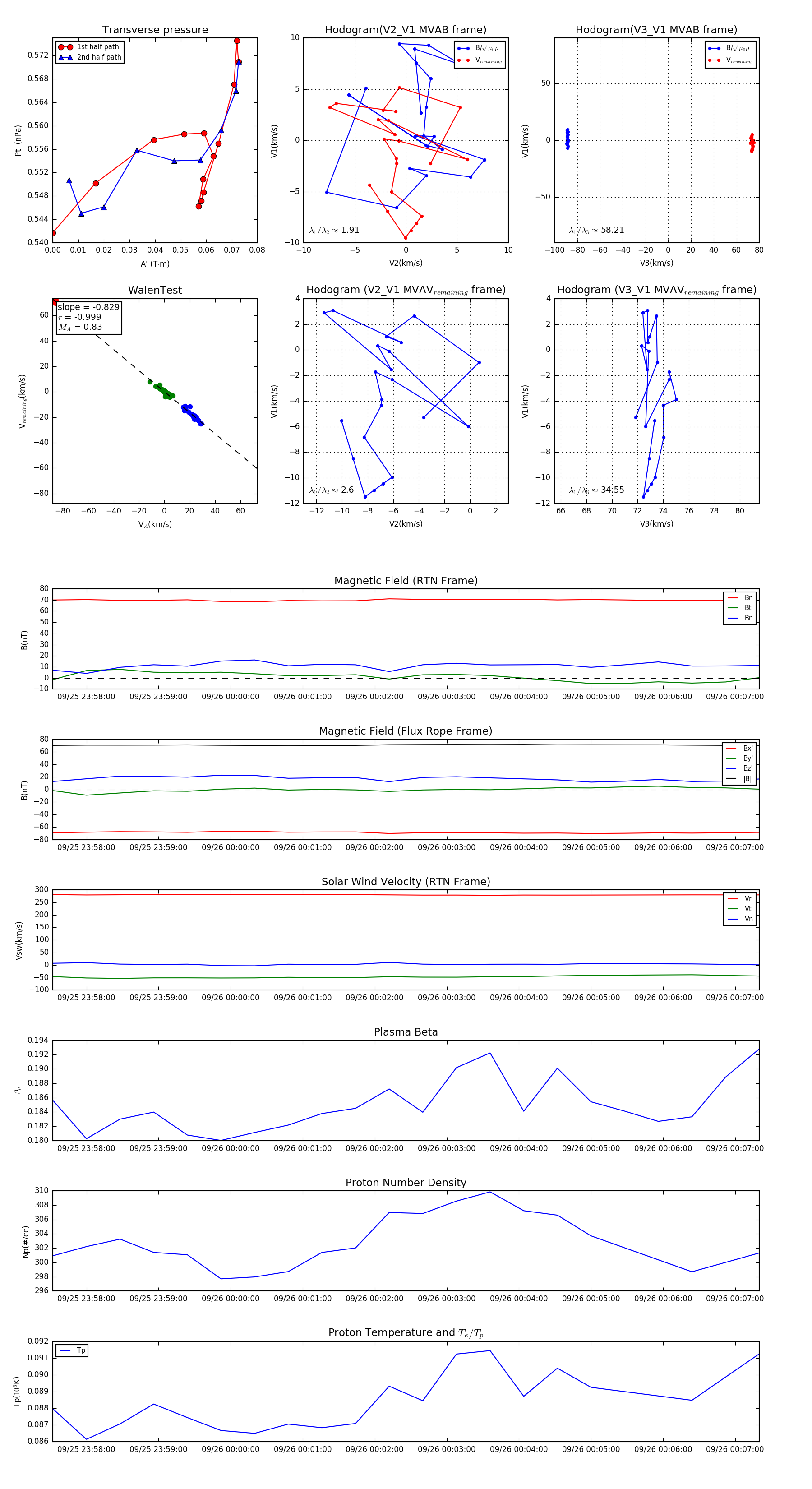
Flux Rope in 2024

Flux Rope Event 2024-09-25 23:57:32 ~ 2024-09-26 00:07:20 (589 seconds)


plot